关于TI的LM5122升压芯片请教。
时间:10-02
整理:3721RD
点击:
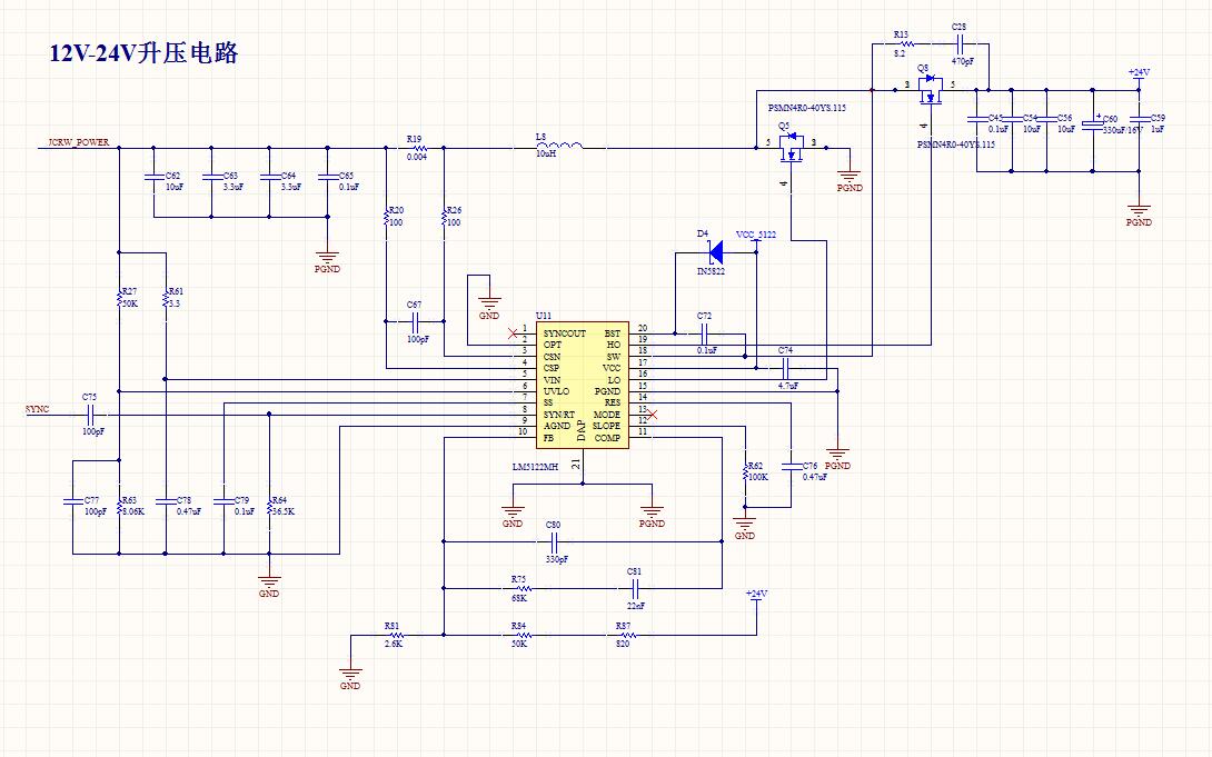
如题。我做了个LM5122升压方案。12V-24V的升压。电压可以出来。但是带载不行。输出1A的负载就掉电。尝试换了电感。加了电容。还是一样。实在没辙。有没哪位大神做过这方案 的望指点下。是哪里出问题了,电路图如下:

你是随便加点负载都带不动还是 直到1A才开始带不动的?你的同步脚有波形输入么? 如果是轻载正常,重载不行的话,看看你的自举二极管,换个uA级别漏电流的二极管试试,这个漏电流太大了,可能有问题,具体你可以测试下再稍微轻载一点情况下驱动脚的波形就知道了,比如说在500mA的时候,已经打开很缓了。
仔细看看芯片手册,是不是过载保护;不排除芯片手册的参数有水分的可能性。
板子是怎么画的~~~
小编可以试试让芯片的工作频率高一点,应该有个调整频率的电阻
