求教:AD5420输出小电流不准
时间:10-02
整理:3721RD
点击:
大家好!
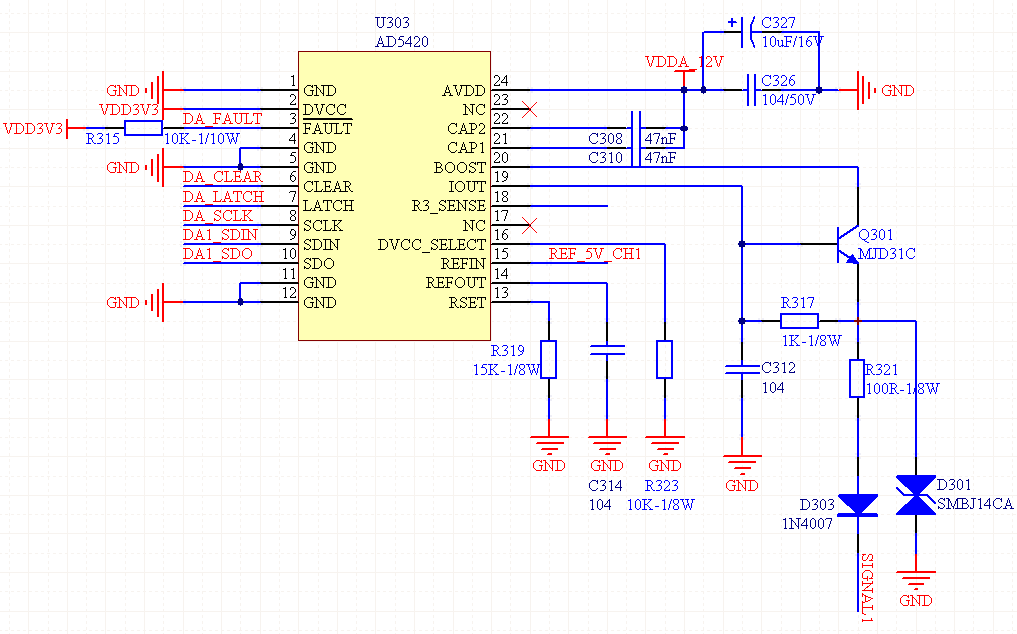
求教个问题,AD5420输出小电流不准,软件设置输出10uA,实际输出11.5uA,不知道是什么原因造成的,和MJD31C有关系吗?
求教个问题,AD5420输出小电流不准,软件设置输出10uA,实际输出11.5uA,不知道是什么原因造成的,和MJD31C有关系吗?


全量程内的重复性怎么样,如果重复性可以的话,可以直接定标一次,用最小二乘法拟合
同一个芯片在全量程范围内,偏差是几乎固定的,但是不同的芯片,偏差又不一样。
如果每个DA5420输出都不一样,是否可以通过标定解决?
我做硬件的,不知道该如何处理。您能不能指导下?
芯片肯定存在差异性,ADI的芯片也是如此,只不过是差异是否在你的允许范围内。
如果重复性较好,基本上都是通过标定来实现准确输出。采几组数值计算出拟合曲线参数并存下来(可存在Flash)。
如果考虑后期可生产性,可以使用自动标定设备,设备自动输出某个电流,数字式电流表自动采集,自动拟合,自动下发
这样效率高点
好些东西
