BUCK电路遇到问题,求解
时间:10-02
整理:3721RD
点击:


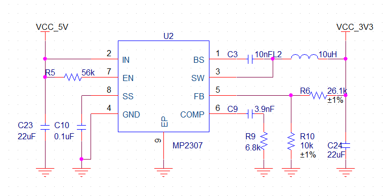
以上是一个5V转3V3的buck电路和MP2307功能块图。5V输入是正常工作的。
有一种情况是3V3的单片机要烧录程序,5V电压悬空,烧录器3V3(已知是5V转3.3的LDO)输入。
此时在U2.IN处测到电压有30+V,U2.SW出现方波矩形,U2“工作”,此时真负载不工作(近似为0A),但电流却到达1A,MP2307发烫。
1:导致这个问题的原因是芯片问题还是大部分buck都如此,求解释发烫原因?
2:有什么好的解决方案?只想到跳线或者二极管的方法。
小弟疑问比较多,请高手勿见怪,先谢谢看帖和回帖的兄弟~~
新年第一发!
1 大部分BUCK都有此问题,表现不太一样,发烫原因在于输出通过内部MOSFET的体二极管正向导通,严重的还可能烧IC
2 串二极管可行,反馈取样到二极管的负端。
谢谢小编提点,没思考到寄生二极管的存在~~醍醐灌顶啊!
(⊙o⊙)…
学习了,应该是后面的3.3V倒灌到电源芯片里面的MOS了,串2极管吧
小编这边有描述错误吗?::此时在U2.IN处测到电压有30+V
30几V吗?
是
在5V进入芯片输入端的时候串个二极管呢?
不懂,怎么来的?你确定你烧录程序的时候板子电源断开了?
不推荐,因为DC-DC输入电容是要靠近芯片的,那么如果输入没有电,输出有电的时候会反灌电流,引起烧毁。
如果认真对比buck和boost电路架构,你会发现,当buck电路在输出端加上电压,这个时候他会变成一个"boost"电路,在buck输入端产生一个很高的电压,严重的时候会烧坏芯片,其实你的问题很好解决呀,把烧写器上的3.3v电源线断开,用外接电源给pcb供电烧写程序就可以了
为什么我用的DC-DC没这个问题呢,待高人解答下。
