如何防止在关机时3G模块有电反流到主控
时间:10-02
整理:3721RD
点击:
大家好!
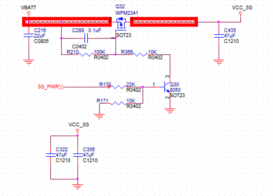
请教个问题,看到瑞芯微的开发文档里面描述“为防止在关机时3G 模块有电反流到主控,需给3G 模块电源加开关,见下图Q32
相关电路”,Q32由于体二极管的存在,个人觉得还是会有电流流过。不知道这个电路该如何理解?
请教个问题,看到瑞芯微的开发文档里面描述“为防止在关机时3G 模块有电反流到主控,需给3G 模块电源加开关,见下图Q32
相关电路”,Q32由于体二极管的存在,个人觉得还是会有电流流过。不知道这个电路该如何理解?

它的意思不是山雞子系統的電源,會從 VCC_3G 倒流回 VBAT。而是山雞子系統的電源如果不關的話,會透過山雞子系統和主系統間的界面訊號或雞皮挨毆(GPIO)電壓,倒灌回主系統。
关注这个问题
原来是这个意思,谢谢小编!
小编牛。
不错的电路
小编,你发Q32是个P mos管 其栅极高低电平控制mos管的开断的。这个是很常见的MOS管实现电压开断的原理
学习了
学习了,谢谢
