求教:无声开关低温-20摄氏度失效
时间:10-02
整理:3721RD
点击:
大家好!
请教个问题,有个产品,卖到北方,最近天气一冷,接到很多投诉,都是开关低温条件下不能工作;开关按下,IO没有被拉低。可以确定电源和MCU都是正常的。
但是产品验证阶段,-40摄氏度都没有问题。
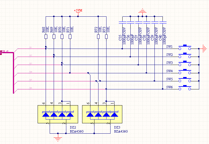
可退品回来检测,确实会出现故障,开关的电路如下图:

:lol:lol:lol:lol:lol:lol:lol:lol:lol:lol:lol:lol:lol:lol:lol:lol:lol:lol:lol:lol:lol:lol:lol:lol:lol:lol:lol:lol:lol
怎么个失效法?现象没说明白啊
需要知道是哪種開關,有器件型號及資料嗎?
小编,公司电脑是加密的,只能截图:



假如你的不良品有很多,建議破壞一顆來分析看看。
如果按壓觸感都正常,排除機械問題,有一個疑點是接點 Ag-Clad 的材質。
銀會氧化,開關如果不是密閉良好或是防水設計,容易受到水氣侵蝕。
銀氧化會呈黑色,拆開器件查看一下接點的狀況。
大批量不良,生产批准集中在今年五月底六月初。按键的手感良好,里面的触点和弹片没有氧化。现在已改用日本品牌的开关,实验室内测试都没问题。
小编有结论了没有?
