电感啸叫
时间:10-02
整理:3721RD
点击:
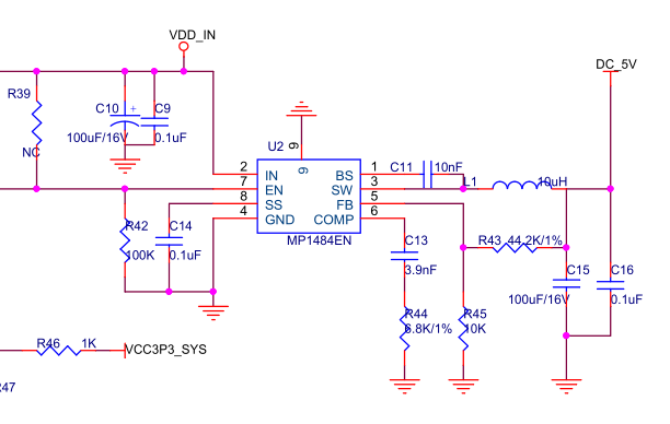
使用的是MP1484,工作时电感啸叫很严重,这个要怎么解哦


电流太小的时候DCDC可能会进入其它省电模式,此时的频率会下降,进入到声音的频率范围就会啸叫了,用示波器量下SW脚看下频率是多少
調整下5V的工作頻率看看
负载太轻,电感太大,频率共振
能不能详细解释一下啊
IC 工作频率不是固定的吗?
没遇到这样的问题
已經有點不太想回了!
先確認是電感發出聲音,還是電容發出聲音。
http://www.eda365.com/forum.php?mod=viewthread&tid=92013&highlight=%C8%D5%BF%DC&_dsign=70db1ad1
EN脚是上拉100K或者设置的一个电压吧,你那样根本就不能工作。8楼说的对,你先看看是电感还是电容。后面装个电解试试排除电容问题。可以看看纹波如何,自己估算你的负载多大,这是一颗3A的芯片,很稳定的,布线要求也不是那么高,不犯大错都应该没什么问题
减小电感值可以试一试。啸叫时应该用示波器可以看到明显的音频频率的振荡。
看了下datasheet EN脚是拉高的 你这样不行吧
EN对地的100K电阻,只是为了让前端EN低电平信号稳定,不影响正常的工作
