关于MOS管内部寄生二极管
看图说话,MOS其实是四端器件,这个模电有说,但我们平时用到的没有4个端的啊,因为制作的时候把图中的沉底和S级连在一起了。很容易看得出,本来是完全对称的,因为BS连在一起了,就不对称了,途中的PN结本来有2个,结果只有一个了,这个就是body diode了。
那也很容易知道,假如BS没有连接在一起,就有2个二极管,Vgb不够,DS是不会导通的,虽然有二极管但是2个背靠背就不用关心了反正没有Vgb不导通。当然此时DS是可以互换的。

应该是吧,画MOS管示意图上面都有寄生二极管的.
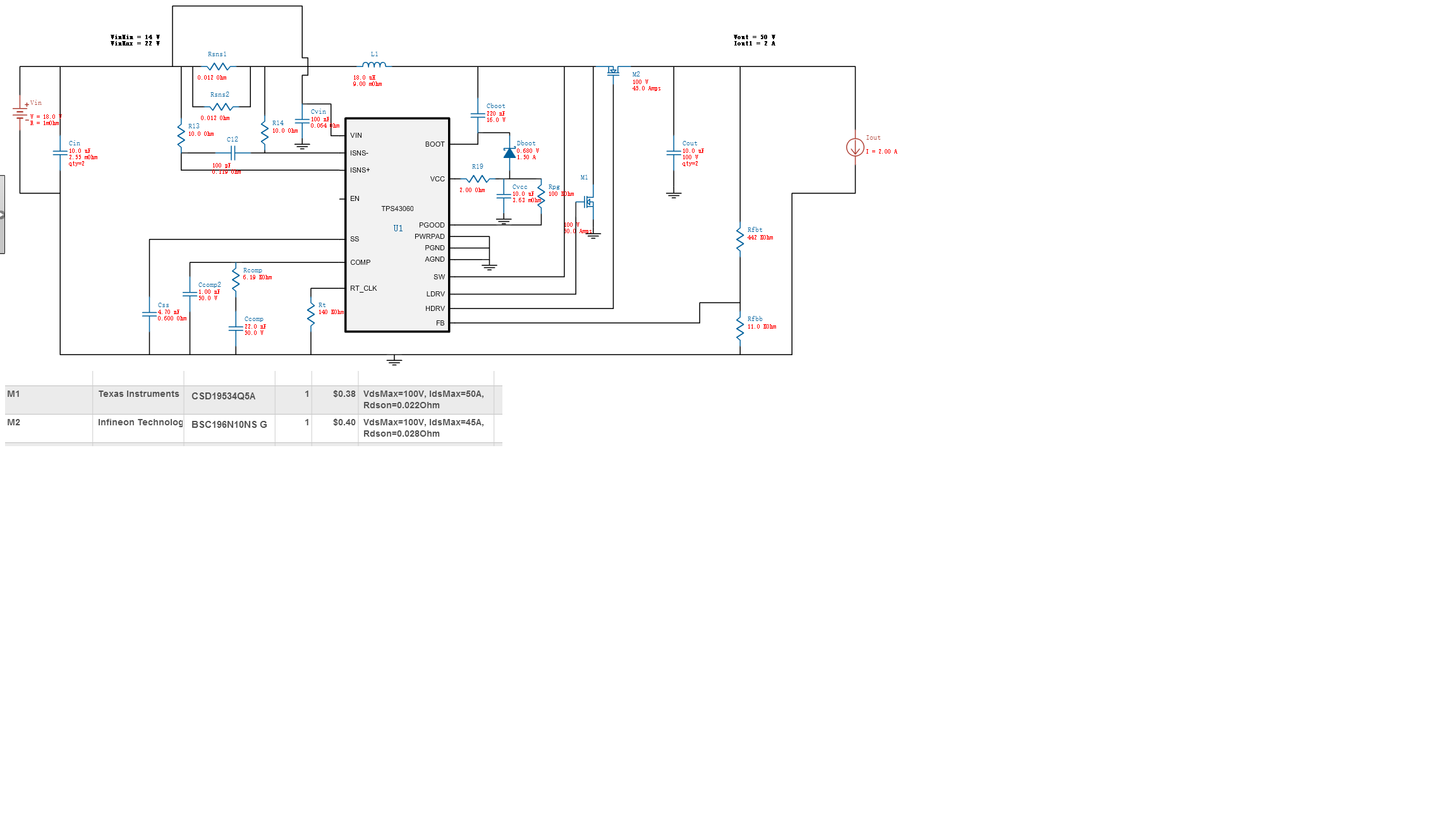
那有些开关电源中的 HMOS 是电流是从S流到D ,就算开关关闭的时候也会有导通,这样会不会影响电源的性能啊?(带载能力,效率等?)图中这个是升压电源的 HMOS,输入20V,输出50V,测量时确实带载能力不够,,,还不知道原因。

你看错了吧,开关开关,关不断还怎么起作用,利用二极管的不是没有,但开关电源嘛没开关怎么工作,你截个全图来看看。
就是这个,帮忙分析分析?

这是个同步boost,高端的MOS是取代以前的二极管的,提高效率。
应该是通用的,LMOS导通,电感储能,此时HMOS肯定关断,那么HMOS的S级不是Vin而是接近GND,D级是Vout=50V,body diode是截至的和以前的二极管没区别。然后下一个Lmos关断,电感电压和电源电源叠加升压,同时Hmos打开,此时MOS就直通,相当于Rds把body diode短路了,而不靠二极管续流,那这个地方就没有二极管压降造成的那么大损耗。下一个周期反复。
可见,整个工作过程中,可能只存在MOS导通缓慢才会有大电流流过HMOS的寄生二极管的情况,但设计会避免出线此情况。完全关闭导通后都不会有。
