请教一个简单的电压跟随器问题
时间:10-02
整理:3721RD
点击:
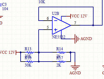
大家好 ,图中运放采用的是NE5532,单电源12V供电,直流分压0.75V送入5脚,7脚出来的应该是0.75V,实际上的用万用表量的5脚0.61V,7脚为1.29V,没有起到跟随的作用,我用仿真软件测试的时候出来的效果都是可以的,请问一下大家这是怎么回事呀,谢谢了


这个是不是得用双电源?
我用的是单电源,仿真的时候也是用的单电源
接近电压轨了,不建议单电源这样做
估计要用轨对轨运放
这个是不是得用双电源
结果怎么样,是因为双电源的问题吗?
