关于4-20mA在3.3V系统中转电路问题
时间:10-02
整理:3721RD
点击:
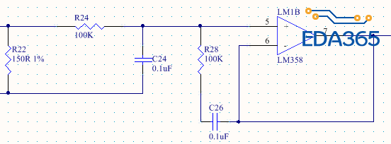
如图所示,图中R28和C26的作用是什么,C24和C26选值是否合适,如果要做保护,在R22和R24中直接串联二极管是否合适,请前辈们指教。

4-20mA转3.3V吗?
是的
