串口不够用,用模拟开关切换
时间:10-02
整理:3721RD
点击:
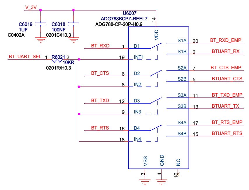
各位,最近碰到一个问题,主控芯片的串口只有两个,一个要用来调试,一个要外接GPS和 WiFi,那么这一个串口可以用模块开关来进行切换吗,GPS和 WiFi 不会同时工作。
可以
只要不同時工作就可以用開關切燦路徑
可以的
有专门的串口扩展芯片,也可由其他接口转换,例如SPI
可以, 前不久使用过。
谢谢各位的解答
干嘛要用模拟开关这么高大上的东西,直接用逻辑门控制不就完事了?
逻辑门加在哪里,可以请教下吗
樓主,後來你是用什麼切換的啊,可以告知下嗎,最近也有遇到這個問題。
当时是一个新项目,我在考虑是否引进新的问题,就有上述问题。后来项目取消了也就没管了,~~
僅供參考

