请教一下这符号在电路图是什么意思
时间:10-02
整理:3721RD
点击:
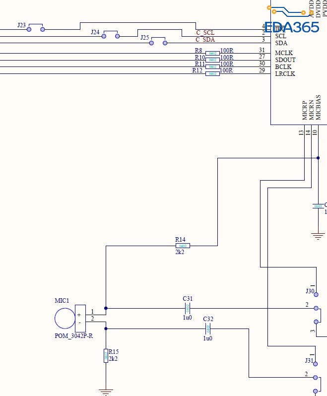
如图所示,J23,J24,J25,J30这些符号放在电路图中是代表什么
图片发不出来,咋回事呢?
连接器
跳线或者叫短路子也可以
个人认为是跳线
跳线帽
是单面板的话 基本就是跳线了
跳线插座,就是拿到DEMO板子,板子上有两个针。
做断开和连接使用。
jumper
Jumper,方便调试用的!
跳线,比如有两个设备用I2C总线,那个用就把那个短接
跳线
这3个信号的完整电路给出来啊。我乱想还以为是上拉处理部分呢
就是短路点,可以用0R电阻代替!
学习
