poe受电设备pd检测电阻的上下限问题
时间:10-02
整理:3721RD
点击:
采用的是凌特的方案设计的,25kΩ是标准值。 请问用什么方法或者仪器可以测量这个电阻值?
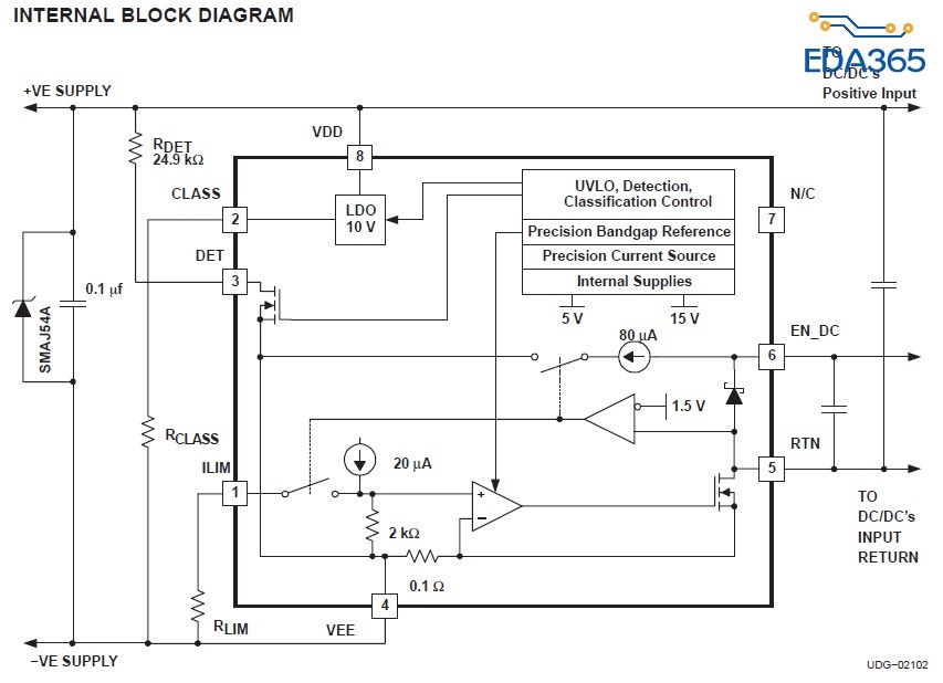
第二張 TI TPS2370 的方塊圖所示,25K 的電阻外掛於芯片外。裏面有個 MOS 管,決定要不要將 RDET 並聯在 VPOS 及 VNEG 間。但 MOS 管是在不給電時就會導通,或是給一個 <10V 的電壓後才會導通,就看芯片設計了。
最後附上一張 PoE 上電訊號程序圖,供樓主研究!
樓主最後若有所得,亦請回饋眾網友。
感恩!
第二張 TI TPS2370 的方塊圖所示,25K 的電阻外掛於芯片外。裏面有個 MOS 管,決定要不要將 RDET 並聯在 VPOS 及 VNEG 間。但 MOS 管是在不給電時就會導通,或是給一個 <10V 的電壓後才會導通,就看芯片設計了。
最後附上一張 PoE 上電訊號程序圖,供樓主研究!
樓主最後若有所得,亦請回饋眾網友。
感恩!

IEEE 802.11af 的規範,PD 接上 PSE 之後,PSE 會送一個 <10V 的電壓來偵測,是否有一個 25K(RDET)的電阻在負載上。
偵測的方式可以用分壓或電流,如附圖。
所以可能有兩種方式可嘗試量測這個 25K 電阻︰
- 直接量沒通電的 PD VPOS 及 VNEG 腳位,或許可以量到 25K 的電阻並聯其間。
- 給一個 <10V 的 PD 電壓,透過流經 VPOS 及 VNEG 腳位的電流,可以推算出並聯在其間的電阻值。
第二張 TI TPS2370 的方塊圖所示,25K 的電阻外掛於芯片外。裏面有個 MOS 管,決定要不要將 RDET 並聯在 VPOS 及 VNEG 間。但 MOS 管是在不給電時就會導通,或是給一個 <10V 的電壓後才會導通,就看芯片設計了。
最後附上一張 PoE 上電訊號程序圖,供樓主研究!
樓主最後若有所得,亦請回饋眾網友。
感恩!



IEEE 802.11af 的規範,PD 接上 PSE 之後,PSE 會送一個 <10V 的電壓來偵測,是否有一個 25K(RDET)的電阻在負載上。
偵測的方式可以用分壓或電流,如附圖。
所以可能有兩種方式可嘗試量測這個 25K 電阻︰
- 直接量沒通電的 PD VPOS 及 VNEG 腳位,或許可以量到 25K 的電阻並聯其間。
- 給一個 <10V 的 PD 電壓,透過流經 VPOS 及 VNEG 腳位的電流,可以推算出並聯在其間的電阻值。
第二張 TI TPS2370 的方塊圖所示,25K 的電阻外掛於芯片外。裏面有個 MOS 管,決定要不要將 RDET 並聯在 VPOS 及 VNEG 間。但 MOS 管是在不給電時就會導通,或是給一個 <10V 的電壓後才會導通,就看芯片設計了。
最後附上一張 PoE 上電訊號程序圖,供樓主研究!
樓主最後若有所得,亦請回饋眾網友。
感恩!



感谢狗小编大神回复,请问您那里有没有 “pse采用一种ΔV/ΔI测量方法来计算特征电阻” 的ΔV/ΔI 曲线图? 另我想知道检测电阻的范围是多大,达到多大的电阻后pse就无法检测到pd设备?
谢谢小编,已找到曲线图 ,根据手册描述 23.7k<Rdet<25.2k(不包括整流桥电阻); 另注释说可以使端口电阻增加1.1k,所以有效的PD应为23.75k<Rdet<26.36k;

超级小编对POE这一块也很精通,受教!
