X86的AT 電源開關設計
时间:10-02
整理:3721RD
点击:
請問各位大大:
如何在X86下設計AT 開關機,也就是使用不會復歸的開關做開關機,
我之前用74lv123a設計怪怪的,用PIN5 去開南橋,開機不起來,還是其他方式可以參考,謝謝各位大大。
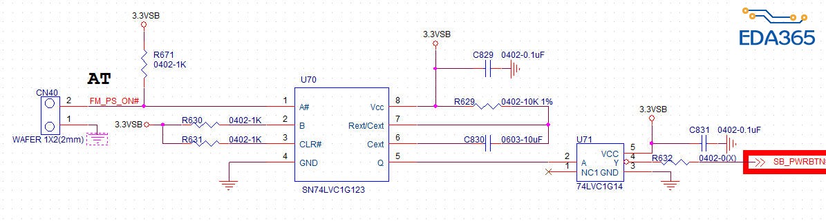
如何在X86下設計AT 開關機,也就是使用不會復歸的開關做開關機,
我之前用74lv123a設計怪怪的,用PIN5 去開南橋,開機不起來,還是其他方式可以參考,謝謝各位大大。

AT不是上电开机吗?SIO有strap PIN可以做啊
如果是上电就开机(不需要button信号触法),那么只需要在BIOS下修改一个寄存器就可以了~~~
你要知道,X86的主板在清理CMOS后都会上电直接开机~~
