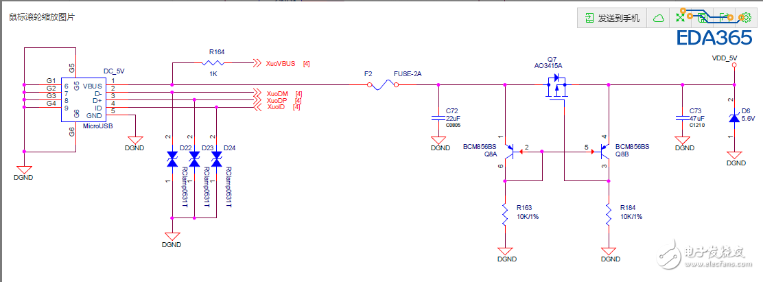
图中两个三极管的作用
时间:10-02
整理:3721RD
点击:
图中两个三极管的作用

那是ESD
请教下,你的Q7,Q8-A/B组成的电路是干啥用的?
不好意思哈,写错了,是三极管的作用哈
我问的就是这个,我都看不懂这部分的作用。
是不是防反接
这电路有问题
我试着分析下,不知道对不对大家讨论下!
当VDD_5V 有dc5V时,mos管是关闭的G 为高电平故这时VDD5V 不会到USB接口VBUS端。当USB口接入5v时会直接通过MOS管此时Q8A是导通通过10k到地有一点压降,由于mos有寄生二极管VBUS上的电压是不会受他的开启与关闭影响。这里不太明白Q8A 的作用,不知道说的对不对不喜勿喷!
感觉像是一个恒流控制的稳压输出,就几个元件完全可以仿真
保护功能,这样一点都不好用,每一个板子都有一点误差
正常情况下,Q8B不导通,MOS管Q7一直打开的,当后级电压过高或者不稳定,Q8B导通,Q7关闭,电源不导通,Q8A是提供一个稳定电压给Q8B,个人愚见,个人觉得这样做意义不大
这是个过压保护的电路。和我之前设计的电路不同,设计也挺巧妙的。
请楼上赐教些,个人没有想清楚该电路工作原理。
这个感觉像是“欠压保护”电路,第一次听说有欠压电路一说,我也不大敢信。
分析如下:
1、因Q8B为PNP管子,要想Q8B导通,其B级电压必须小于e级电压,也即要求Vbus电压必须要在5V的基础上面降低,从而将Q8B导通,Q7断开。
以上分析,不知各位大大,怎么看。
过压保护电路。对管形成镜像电流,主要监控VBUS电压。如果VBUS突然输入一个高于5.4V的电压时,PMOS管电压为4.7V,PMOS管断开。保护外设也保护自己。
