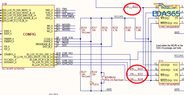
请问图中红色圈部分为何要加串连电阻?
时间:10-02
整理:3721RD
点击:

如上图,图中红色圈部分为何要加串连电阻? SPI Flash只是用来保存FPGA的配置文件。看到有些参考设计没加,有些加了,不知道为何!
我觉得可以不需要加,他加的原因可能也只是为了可以断开flash配置而已吧? 个人觉得没有什么大的作用。
吸收反射。
学习了,,,,
匹配阻抗吧,防止反射。
留个后路,万一调试时不通,又想断开,总不能割线吧
手機PCB上很多IO什麽的都不是直接相接的,過一個0402的封裝,到時候什麽都能焊
SPI Flash只是用来保存FPGA的配置文件。此处主要调试方便
调试吧 放个焊盘
阻抗匹配用,不过一般都是放在发送端吧
1,阻抗匹配考虑;2,调试。
