请教:DC-DC模块RF传导骚扰测试
时间:10-02
整理:3721RD
点击:
大家好:
我有一个样品要做RF传导骚扰测试,由于厂里没有测试设备,该项测试需委托第三方测试。
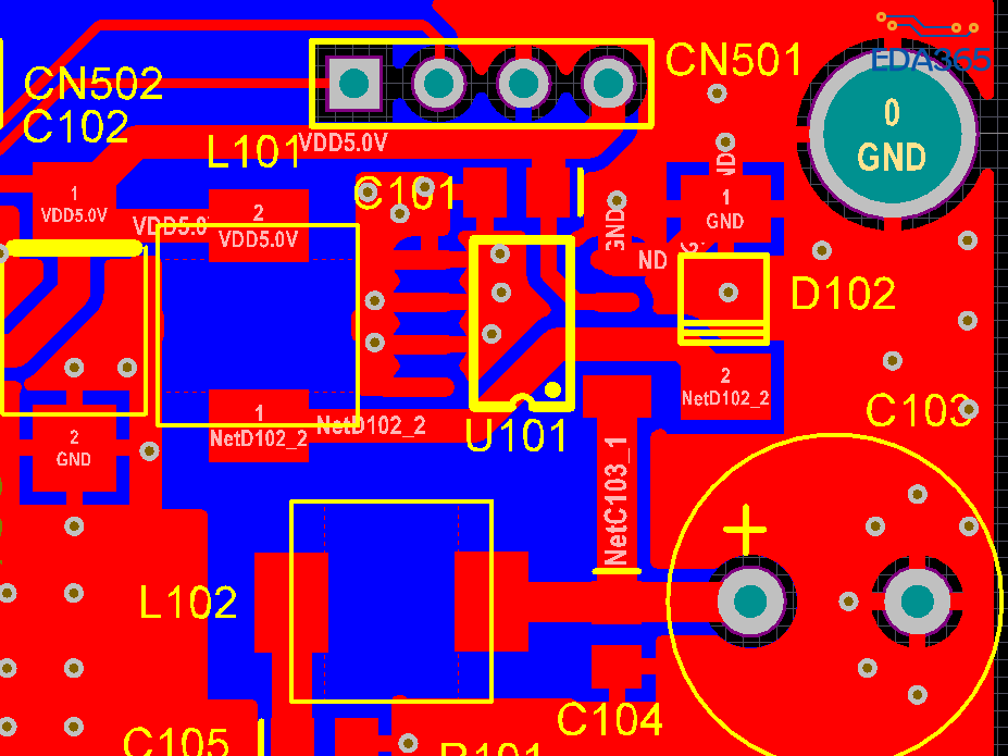
向大家请教:附图的电路能否通过测试,有没有什么办法可以模拟这项测试?
参照标准:GB/T 18655-2010


你能不能过,不确定。
你的layout要改进一下,D102和L101放在一起。
另外要去测试传导,你也优先放个共模电感的封装在上面。
谢谢fallen小编的建议!
C104靠近芯片引脚,输出2脚与L101及D102之间的走线尽量短,保证地回路最短等等,,,,
L101和D102的位置不合理,把L102的位置让给D102
