请教:如何提高LM2596电源的输出精度
请教个问题,我想提高LM2596电源的输出精度及分辨率,我想用STM32的12位DA和AD控制,DA控制输出,AD采样再补偿。
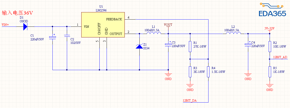
下面的电路可以做到分辨率20mV吗?
怎么通过DA确定分辨率呢?有什么改进方法吗?先谢谢大家了!

至于你说的如何确定DA的分辨率的问题:
假设DA的输出阻抗很低,不影响后面的电阻分压等,再假设DA的电压为VDA,那么对VFB列方程如下:
VFB/R3 + (VFB-VDA)/R4 + (VFB-VOUT)/R1 = 0
化简如下:
VOUT=VFB*R1/R3 + (VFB-VDA)*R1/R4 + VFB
你现在要求最小分辨率为20mV,请看上面的式子,VFB*R1/R3 和 VFB以及VFB*R1/R4都常数,变化的值有VDA*R1/R4
如果要满足最小分辨率,那么d VDA *R1/R4=<20mV 得出d VDA=< 1.11mV ,假设你的VREF=3.3V 那么 3.3V/4096=0.0008
虽然可以满足,不过我觉得是在扯谈。
http://www.eda365.com/thread-110428-1-1.html 7楼 用PWM控制 精度会不会比较好?
12位精度,最小分辨率Vref/2^12=Vref/4096,我想DA或者AD的分辨率是够的。
但是至于你的电源能不能达到20mV的分辨率,很难说。估计光纹波就不止了。
好高的要求
谢谢fallen小编的回答,给了我思路。
LM2596纹波较大,这个我也考虑过。在我没想到更好的办法之前,我还是得先按照这个方案去尝试。
我認為補償電線的損失(電線上有壓差)應該會比 20mV 誤差來的重要吧!
否則輸出再準確,只要消耗電流大而且經過接頭、電線、鱷魚夾或是香蕉插頭,到待測物電壓已經掉很多了。
jacklee_47pn 小编,谢谢提醒。您说的这点也很重要。
我做这个电源是想给电压表供电,作为测试电源用。当电压表实际输入电压和设定值相差0.1V时,电压表的指针就会有较大偏差。
所以我才想提高输出电源的精度,解决电压表只是偏差的问题。
学习了
这个 应该是 有没有必要的问题了吧! 首先不管你的采样分辨率能不能达到要求
你至少电源要先满足要求(即在空载、不同的负载条件下,然后在全输入电压范围内)
如果这个基础上只要电源的波动有超过20mV,基本上我认为就不怎么有必要了,
其次就是为什么需要那么高的分辨率,看你那个电感,这个应该输出电流可以很大的!
纹波控制在20mV以内都基本不可能了吧!
直接换能满足你的DC-DC, 2576这种已过时了, 你选择开关频率在3M 左右的DC-DC, 这要求能满足的
对,没错
