一个复位电路中三极管端所连接电阻的作用
时间:10-02
整理:3721RD
点击:
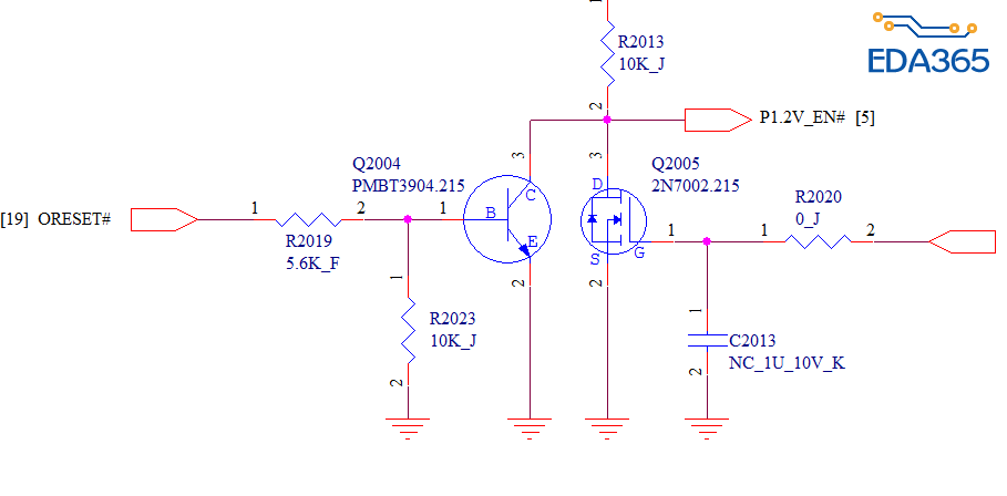
两个控制功能相同的线路,我想问一下图一中三极管端R2019和R2023,图二中R2209和R2210在电路图中的作用,另外想问一下采用三极管和MOS管的区别。
图1

图2

虽然问题简单,但我还是乐于回答,串在信号线的电阻是限流,拉到地的是下拉电阻,确保没信号的时候,基极为低电平,三极管是电流驱动,MOS是电压驱动
童鞋,你可以先去找找MOS管和三极管区别,度娘一定会告诉你的~~~知道其工作特性自然就知道电阻的意义了~~~
推荐一本书,《电子线路基础》所谓的低频电子线路,他会详细告诉你三极管和MOS管区别
因为我没有现成的资料,或许你可以向我们的超级狗小编索要他的过期狗粮~~~
虽然狗粮已经过期~~~但其真正的营养价值却始终保留下来了
谢谢!
R2019 R2023我觉得可能还有一个分压的作用,如果不是分压的话,建议R2019电阻不要选那么大。你可以查查R2013被上拉到多少V了,还有ORESET的高电平是多少? 感觉二楼说的也差不多,只是我觉得单纯限流的话,R2019阻值太大了一点。 至于为什么有个用MOS管,一个用三极管,我推测可能是由于开启电压阀值的问题,或者是电流供给大小的问题。
简单的说,R2023的作用是为了保证三极管的BE两级之间的电压大于发射结开启电压(使CE极处于导通状态)。
而R2023上的电压会被嵌固在某一固定值。进而R2019上的电压也会被嵌固在某一固定值。
R2019和R2023的选值不同,将会影响三极管BE两级之间的电流,进而影响三极管的驱动能力。
感觉也是有分压作用
圖一和圖二的三極管b極電阻不一樣,應該是輸入的電壓範圍大小和三極管編號不同,所以偏壓電阻設計的不相同。至於為什麼會選不同編號,猜測是Vce工作電壓的原因。
除了稳定静态工作点,还有对温飘也有作用
