电流监测电路工作原理 求指教


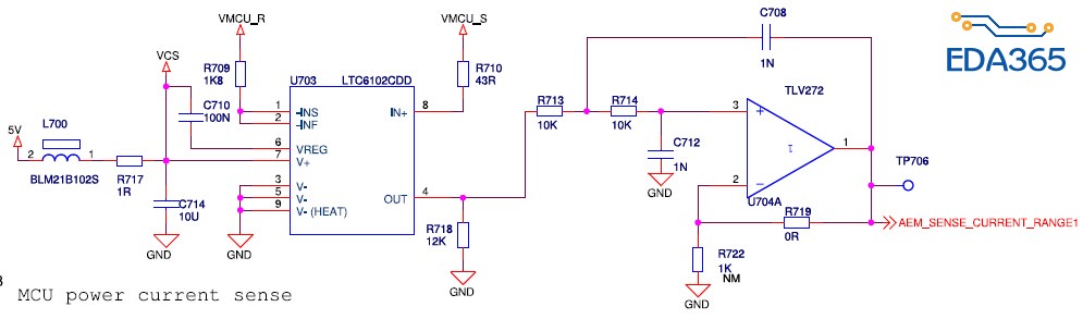
图2,通过R701两端压差可以计算电流4.7*I=△V
再仔细对照下图1中那个芯片资料,应该就有你要的答案了。
典型的高位电流检测,而且你的图纸有问题,IN+是接R,IN-接S,R701也过大,一般都是0.4R以下,看电流。
图纸应该没有问题,这个是人家已经设计好的,成品模块我都测试了,我们要检测的电流是1uA-150mA,所以这个电阻也不算大
我看芯片的规格书上只有IN-端口有电阻,IN+端口没有电阻,有点搞不懂他这个IN+端口加电阻是什么意思?
IN+端口原理图上面的电阻可有可无,那是因为芯片内部是比较器(比较器特点:虚短虚断)。IN+端口加电阻可能是吸收毛刺作用吧(这个我猜的)IOUT = VSENSE/RIN这个公式就可以算出电流了。这个电流的计算也是利用虚短虚断特点计算的。
兄弟
芯片内部的逻辑结构图也是比较重要的一部分,需要仔细研究下
写了这么多希望对你有帮助
没有问题?
先看电流,1uA-150mA对应4.7R的压降就在4.7uV-0.705V的压降,你在大电流的压降那么大,能正确反映被测IC的电流?
再看高位电流检测,我看了规格书,我之前说的IN+/IN-的接法是错的,你这个IC确实要反过来接。而且这个输入失调电压就是10uV,你还能测试4.7uV?
原理很简单的,简单画了个图。原理如下:MOS管U2引入负反馈,满足虚短条件,即运放正反相输入端的电压值相等。那么R1*Icheck=R2*I2(Icheck为检测电流,I2为流过R2电流)。又mos栅极及运放输入端阻抗极大,故流过R2的电流与R3的电流一致所以mos管源级电压为Vout=R1*Icheck*R3/ R2。 按规格描述电路基本正确,具体参数在算算,呵呵。后面那级二阶低通滤波?滤啥子啊?
简易图
我觉得阁下这个地方的图上面不应该用NMOS~~~
PMOS我的那个电路不能导通mos吧,反过来想,运放输出端要高于电源电压,不能做到。我的这个是跟小编芯片正相、反相接法相反的,当然小编的芯片确实应该用PMOS
恩,没错。所以该PMOS,运放正负端交换即可
