求教给位大神给一颗电源芯片。
大家好!
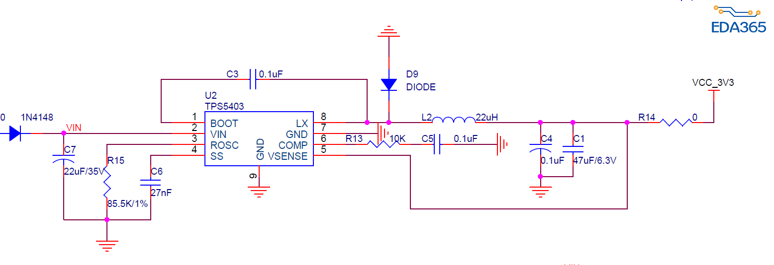
小弟又来打扰各位了,目前手头有一个项目,正在准备阶段,目前给出的标准是一个宽电压输入,输出为5V和3.3V的电源回路。目前小弟找到一颗TI的芯片,TPS5403(3.3V输出),但是遇到了如下问题,在输入电压小于6.5V的时候,如果断开后端负载再链接上,那么输出的3.3V电压降出现一个三角波的情况,PK-PK在1.2-1.7的样子,无法稳定输出3.3V。根据手册中的描述,在低于6.5V的时候需要后端负载存在一个大于15mA的负载才可以使得输出稳定在3.3V。想问一下是否说在低于6.5V输入的情况下,这个15mA的负载必须存在才可以使得后端输出才能稳定?还是说当输入低于6.5V时,不管后端负载是否存在,只要能保证在接上大于15mA的负载后,输出电压就会自动稳定在3.3V?
另,各位小编、大神、朋友们,是否有合适的电源芯片可以推荐的,帮忙推荐推荐哈~小弟在此谢谢了。

1 电感太小,导致纹波电流比较大
2 C1是陶瓷还是钽电容,这里需要用大容量的陶瓷电容,比如10uF以上
3 对于非同步的来说,有CCM的最小电流要求,可以加假负载。
4 从你的描述上来看,应该接上负载后,会变好。
我这里的输出电流只有1A不到,500mA的样子,算出来大概就是在13-10uH。C1是钽电容,那么想要更好的控制纹波,是选择陶瓷电容好还是钽电容呢?目前我这边看到的现象就是在输出端悬空的情况下,接上负载会出现三角波,那么是不是说可以先做一个假负载在输出端,然后并联RL呢?
1 不确定你是如何计算的,但是感觉有误,电流越小,所需要的电感越大。
2 钽电容又贵,ESR又高,不适合在DC-DC电源中滤波。建议使用大容量的陶瓷电容。
3 你可以尝试在电容处并联上几个电阻,使得假负载的电流略大于你说的15mA,看是否有改善。
好的,了解了!那我这边换一个10uF的陶瓷电容上去试试。看看纹波会不会好一些。
非常感谢!
直接用同步整流的多好。 MP2303
AOZ1016看下这个,不过这个前面要加TVS,不然可能烧芯片风险。
在轻载的时候,是工作在断续的模式,所以,你会看到三角波。这是可以理解滴,解决办法也很简单,输出对地接一个电阻即可。阻值用2K左右就好。0805封装的就行。
都有道理。
TI的芯片就是这样的,加什么都没用,除非你的负载耗电很大,否则是不稳定的。
我看过你的贴子了,不像做硬件的,或者很少动手调试。所以你下结论不要太武断。前面几楼已经把问题说得很清楚了,你可以虚心点看看
谢谢指正,应该是200R
我一般用凌特的电源,不怎么用TI的! 按照你的要求应该可以有很多选择的啊,你可以找找看!
如果对电源功耗要求不高,倒是可以在输出对地加一个约200R的电阻。不过既然是项目,相比对功耗还是有考虑的,特别是针对低功耗项目。所以建议换电源芯片。
感谢,感谢。目前手头正好有一颗MP2467可以使用,也调节出了3.3V。后续会尝试一些其他芯片来考量一下的。谢谢大家的支持和帮助。
