请教100M以太网络部分元件的位置划分的问题?
请教100M以太网络部分元件的位置划分问题,
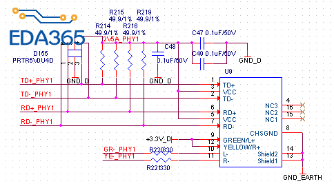
我的以太网是100Mbps的,主要通路由以下元件组成:
CPU---->网络物理层芯片---->网络变压器---->RJ45接口.
由于我一共有两块板,CPU和RJ45是分别在两块板上的,两块板之间靠连接器相连,由于CPU和RJ45是分开的,所以就不知道网络物理层芯片,和网络变压器放到哪层好了。
我在别的地方看到过说网络变压器要靠近RJ45接口的说法,不知道这个对不对,要是对的话,网络变压器就必须和RJ45放到一块板上了,
但是网络物理层芯片到网络变压器之间有模拟的电压2.5V,是不是也是不分开的好?
想请大家帮忙分析下,这到底怎么分好。谢谢大家。
大家帮帮忙看看说两句呀?
RJ45+网络变压器+PHY放一个板子上
CPU另外一个板子上
好的 谢谢大侠指点,我原来也这么想的,关键那网络物理层和CPU有17根线要相连,而且RJ45那块板的空间还紧张,所以就想看是不是能把那些都靠近CPU来放置。
但是要是从抗干扰性上来考虑,还是要优先保证信号完整性,我还是把这些都放RJ45那块板上吧。
我原来以为RJ45外面的网线跑的是差分的信号,既然是差分信号,不是两根互相参考么,我就想我是不是把网络变压器放CPU那块板上,RJ45进来后以差分线通过连接器,看来好像是不好吧?
你这样想法不太好,RJ45的线太长了,波形很难看。
另外还有个就是隔离也是个问题。
给你一些参考的建议,以前有板子CPU的PHY接口和RJ45离的比较远(同一个板子),那么RJ45+网络变压器放在一起,PHY和CPU放在一起,这样长距离的走线就剩下了PHY和网络变压器之间的线了。
哦 大侠你说的第二个方案好像比较适合我,但是我看到物理层芯片和网络变压器之间有个模拟的电源2.5V的,上面的上拉电阻都是1%精度的,好像追求其精度,我的这个2.5V的地和3.3V的数字地是共地的,没有特殊处理。
假如我要是从此处分割,那么这个2.5V就要经过连接器过板子了,会不会影响,影响大不大?
还有这个模拟地是不是要和数字地隔开的好,要是隔开的话也是要过连接器了。
你的这个情况,建议你还是按照第一种方式来做,比较好。
第二种方法,一般都用电流驱动的,变压器不需要电源,直接电容下地,而且匹配电阻(上拉或者上下拉都包含在PHY里面),这样走线好走,也方便。
好的,谢谢大侠的耐心指点,我按照第一种方式来做。非常感谢
网络变压器不要离RJ45太远,否则以后打浪涌测试不好过!网络变压器到PHY走线长些没事儿的,都是差分信号,做好阻抗匹配就好了,百兆而已,之前做的千兆网走很长都没事的。不晓得你用什么连接器,板板的应该没问题吧,我们一起用的都是压接连接器,
楼上说的都挺好的,phy到变压器phy侧稍微长没事,优先考虑尽量使变压器到RJ45线段最短(用示波器测了过了变压器后,在RJ45处测试信号,波形变的很难看了),再考虑减小phy到变压器距离(这边是差分,楼上说的没错的)。phy要求变压器接电源的话,个人觉得模拟电源直流没什么关系,担心就串个磁珠咯,到时候测试看看有影响没。
确实是,RJ45离变压器应该越近越好,很多网口本身就集成了变压器的。
大哥呀,请教个问题,我最近也有个百兆的网口遇到个问题,在变压器phy侧,信号还挺好的,差分明显,但是过了变压器后,信号就很糟糕了,严重的+、-信号线都快重叠了(变压器出来到RJ45大概1000mil),有法子不?
为啥搞那么远?建议还是改板,记住RJ45一定要和网络变压器放在一起。
稍微长一点儿影响这么大哦?最初也是要放一起的,结构上限制,没办法,正常使用是没有问题的,我就是嫌弃信号不好,在测测看,是哪里影响的
恩,只有靠自己多测试测试看,是否可以解决。
本人没有碰到过,也没有什么这方面的经验,只是有碰到过走长了,波形差,但是还算凑合的。
