频率漂移怎么办
时间:10-02
整理:3721RD
点击:
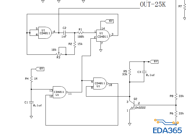
请教各位,我现在用一个CD4011的IC做了个25K的频率发生器,怎么每次上电后,频率就慢慢往下漂移,重新上电双好了,我开始以为是电容,电阻不问题,我后来换了1% 的好电阻,好的电容都一样,而且漂移得很快,每秒下降了差不多100HZ。我搞了几天都不知道到底是什么原因,请教高手。

数字电路学的一塌糊涂,完全看不懂……猜想是不是要从反馈入手?
想做好得用锁相环
用CD4060芯片,振荡电路加分频,很稳的,要用大电阻小电容
可能是你的电源不稳定
