各位大神帮忙看看这个怎么办?
时间:10-02
整理:3721RD
点击:
我目前遇到这样的一个问题,我有一个音频板和一个功放板,是分开做的.现在是想让他们用一个电源5V.
当音频板和功放板单独供电是好的,但是把电源接在一起就有噪声,而且加电容滤,
和加电感都不行.都去不掉.不知道咋会事?请高手指点!
当音频板和功放板单独供电是好的,但是把电源接在一起就有噪声,而且加电容滤,
和加电感都不行.都去不掉.不知道咋会事?请高手指点!
最近怎么那么多人都在搞这个?
问题一定能解决的,音频共地时一定要单点地。
- 既然原本是兩塊板子,現在放在一起共用 5V 電源。可仿照原先兩塊板子的架構,把兩個電路的 5V 和 GND 徹底切割開,在源頭透過單點接一起就好。
- 我擔心後來共用的電源較髒,可以用原先那個功放使用的電源試試,確認不是電源造成的。
谢谢,你的意思是音频的地直接接在电源5V地上,然后电源5V地再接到音频的电源地.是这样吗?
头像不错!,支持一下
地线只用一根相连,信号线用屏蔽线,一端接地,一端悬空试验一下
还有,可以改板子吗?
把你功放的输出级电路图,前级输出的电路图发出来看一下
谢谢! 我用的是安捷伦的电源供应器电源应该算干净的,是不是我应该把音频板和功放板的地多接几条让它的回路缩小.
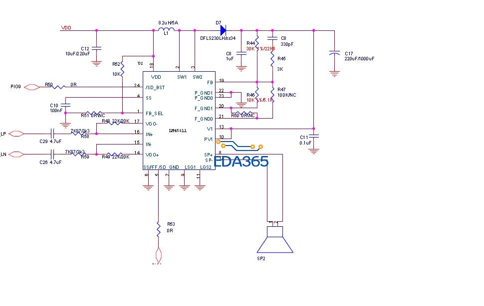
谢谢!不能改板了,功放其实就一个功放IC也没有什么前级之类的.你看看图.
你这功放支持差分输入,用差分信号就能解决问题
谢谢!差分不行哦,还是有.
问下小编,噪音的表现是什么?
谢谢!"扑扑"的声音
不播放声音的时候也有,是吧?
LP,LN短路到GND也有不?
是的,到地什么声音都没了
