求助,功率电感发烫,怎么改善呢?
时间:10-02
整理:3721RD
点击:
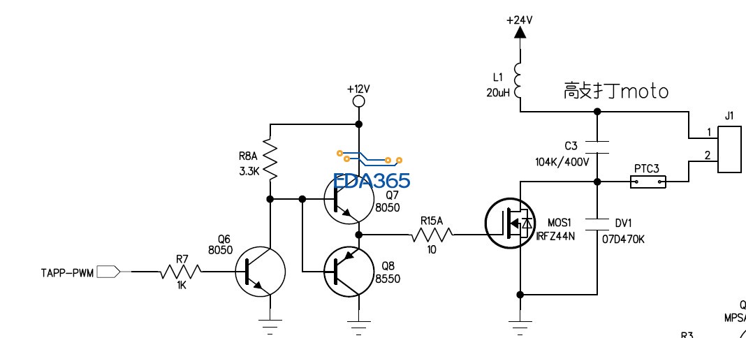
如图的电路,TAPP-PWM接单片机IO口,J1接敲打电机,电机电压24V,电流2.0A。
TAPP-PWM输出PWM波,频率33KHZ左右。加负载测试时,发现线圈电感L1(20UH/3A电流)
严重发烫(实测10分钟就到达200多度)。请教各位,这个电感怎么选型呢?
TAPP-PWM输出PWM波,频率33KHZ左右。加负载测试时,发现线圈电感L1(20UH/3A电流)
严重发烫(实测10分钟就到达200多度)。请教各位,这个电感怎么选型呢?

在马达上面并联续流二极管不可以吗?加了电感不是加强了马达的电感特性,反向电动势不会更强吗?不理解。
加电感的目的是什么啊?
目的是为了保护MOS管
楼上说的有道理
可以加一个限流电阻吧
你的电感至少能过5A的电流,余量留的太少了
电感选直流内阻小的,过流能力要留余量。
多谢了哈,我明天试试。
不知加个电感保护MOSFET的原理是什么?
我们作相关产品只会在电机两极那里反向并一个快速恢复二极管吸收电机产生的尖峰。MOSFET的DS间也会反向并二极管。因为MOS内部的反向二极管并不结实。我们的产品瞬时启动电流50A@21V,正常动作电流10A@21V左右。
很明显嘛。换电感。
线粗的电感/阻值小。
现在电感标称电流很离谱,多找几家试。用线艺等大厂的当然没问题,只是成本高
在马达上面并个续流二极管。
多谢了,已经这么做了 ,效果是干干滴
是不是马达的线圈干扰(自感)影响?小编
