光电感应延迟问题
时间:10-02
整理:3721RD
点击:
小弟在用GP2S40这个光电管做打印机的前后进纸感应,但是发现个问题:就是进纸的时候会多进一点(相比用机械开关感应来说多进了差不多4行这样),估计是感应延迟问题导致的,哪个大哥给帮解决一下,如果是延迟,怎么避免的?
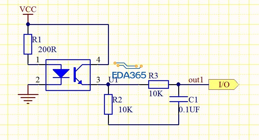
附图是光电感应器的图
附图是光电感应器的图

这样分压不对,R3调小,如果有见效,就用电平转换芯片。
