求教 HI3518A系统 网络慢原因
时间:10-02
整理:3721RD
点击:
我用海思3518A做的网络摄像机,通过网线,用UFTP下载内核,速度很慢,大概要10分钟才下完,但是网络PING又正常。
有大侠知道怎么回事吗
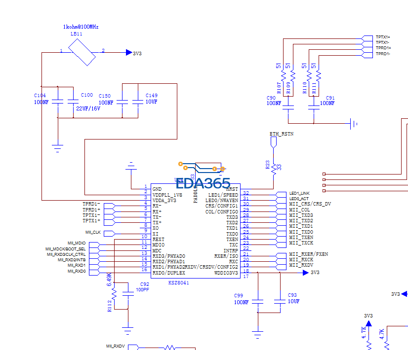
ping的时间正常吗?有没有测过网络信号波形图?PHY用什么芯片?
PING[img][/img]有异常



这个问题已解决
怎么解决的啊
说一下解决办法吧,大家分享一下。
