HDMI 这个电源电路怎样分析?

樓主︰
我看懂你在講什麼了?HDMI Source 有電時,不管 MOS 管有沒有開都會透過體二極管(Body Diode)導通,所以 HDMI_PWR_EN 的控制是無效的。
要是我的話會將 HDMI_PWR_EN 接到 VCC3.3V 吧!Source 有電就打開 MOS 管。很多設計是一打開電源就輸出 HDMI 5V,開不開 HDMI 5V 是直接控制 5V 電源芯片,而不是控制這個開關。之前貼的 TI 和 CMD 芯片就是這樣的做法,5V 有電就輸出、沒有 Enable 管腳可以控制。
MOS 管因為有寄生體二極管(Body Diode)的關係,所以有一個方向一定會導通。如果不想出現這種狀況,就使用兩顆 MOS 管以背對背的方式連接(如附圖 Pspice 仿真)。這種接法在充電線路很常見,只不過大多數人考慮成本的關係,不會因為漏電問題而使用兩個 MOS 管設計。
至於 Amlogic 為什麼會搞出這樣的電路?個人的推測是,當初應該有發現漏電的問題,用二極管擋、導通時又有順向壓降(VF)的問題,最後就這樣搞了。

MOS管Q2的方向在这个图中应该是没错的,小编说的是对的!前面在AMLOGIC方案还是有哪家的方案里确实有看过,就是防止在系统关机的时候HDMI_PW电源从电视机端或负载端漏电至VCC5端!
感覺這家公司給的原理圖都是怪怪的,PMOS的輸出和輸入端都畫錯了。根本無法控制電源的開和關。
应该不是错的, 做了几个方案都用这个电路
这个电路好像是待机的时候用的~~~~~~~
PMOS
仔细检查下HDMI网络和VCC网络是不是画反了,看下NETNAME。
防止倒灌
平常通过MOS 寄生二极管加电压到MOS G极,MOS关闭。HDMI_PWR_EN为正时Q6导通,Q4 Q5 G极为低,Q4 Q5导通。不知道理解正确否。
这个电路就是这样的
是不是 待机的时候 防止MCU接口电压反灌给电源
由原廠面的 POWER TREE 圖片可以很清楚知道電源的流動方向,是由 VCC5V 經過開關控制流向 HDMI_PW。所以輸入端是VCC5V,輸出端是HDMI_PW。
PMOS 當開關的時候, S 端是接輸入,D端是接輸出,G端的提升電阻是接在S端上。由這些推論再回頭看你的原理圖。你發現那兒錯誤了嗎? 同樣的 3.3V 接法也是錯的。
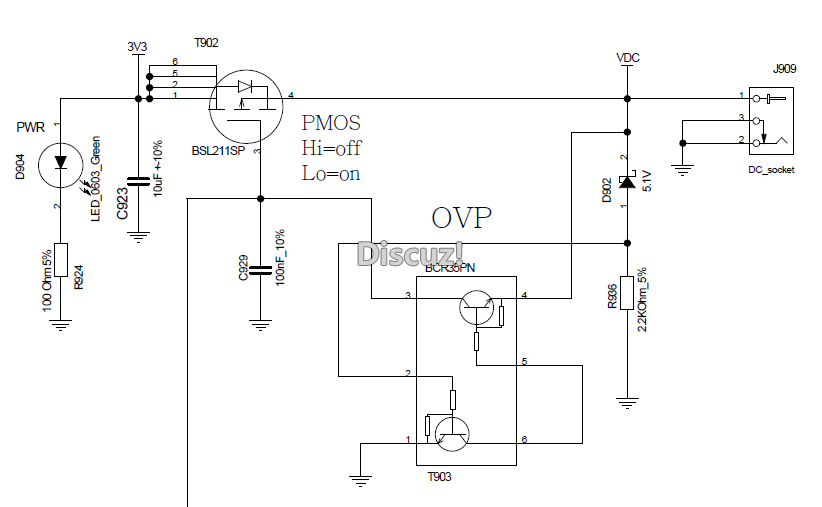
另外在附一張別人的 PMOS 當開關的接線圖(用來做OVP的)。


但是我的想法是,这样做是为了:防止待机的时候MCU接口的电压倒灌给电源等外部器件。
先考慮 PMOS 的寄生二級管,有了寄生二級管並且當你輸出和輸入接相反的時候,這個開關電路的關閉是失效的,請問如何去利用 PMOS 去控制關閉電壓? 所以原廠只考慮电压倒灌,不考慮要關閉電源?
,
如果只是為了防止接口的电压倒灌,給一個肖特基二極體(Schottky diode)不就解決了嗎? HDMI 的 5V 的電流功耗不大,肖特基二極體 VF 自然也就很小了,不考慮關閉電源作用,這樣不是更省錢。
另外如果輸出端電壓高過輸入端,這時候 PMOS 又被打開,萬一會燒毀元件的時候,這又怎麼防止电压倒灌? 並且原廠電路圖裡面好像並無偵測 VCC5V 和 HDMI_PW 電壓的高低。這又怎麼防止电压倒灌呢?
个人认为,电路可以用作防止电压倒灌,但是没必要这么麻烦,用个二极管就可以了,可能原厂考虑二极管有压降,负载电流变化导致电压不稳定,实际上影响不大的,我就用二极管没问题的!
