电解电容瞬间短路?
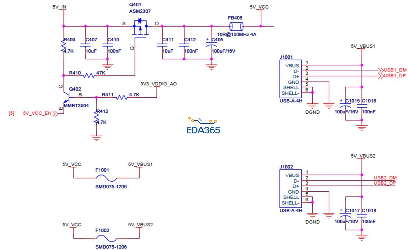
小弟遇到这样一个问题,系统是5V_IN输入,上电初始化后,MCU会把5V_VCC_EN拉低,从而产生5V_VCC。
5V_VCC通过两个保险丝给USB接口供电,即5V_VBUS1和5V_VBUS2;但5V_VCC只要一产生,马上就消失,同时系统重启,然后就没完没了的进行这样的循环。
我大概看了看,把5V_VBUS1和5V_VBUS2的100uF电解电容(C1016和C1018)卸掉或换成10uF的MLCC,5V_VCC就能保持稳定,从而系统也能正常启动。经检查电解电容没有坏掉,他们在5V_VCC产生时到底起到了什么反作用呢?从表面上看像是瞬间对地短路,但是我手里有的板子就不会出现这个问题,请大大帮忙分析分析。

再追加一个波形,黄色是5V_IN,蓝色是5V_VCC。从波形能看出,5V_VCC上升到3.36V就掉下来了,同时5V_IN也瞬间掉到3.7V。

个人认为是电解电容的ESR较大而引起的,ESR过大负载电流变化加大的情况下(比如开关机瞬间)造成电压不稳定,此时可能低于MCU的最低工作电压,所以造成重启动。
因为MLCC的ESR比电解电容要小的多,所以不会有问题。同样,钽电容应该也不会有问题,但钽电容在选择的时候,耐压值要选的稍高一点。
3V3-VDDIO-AO是通过5V_VCC变压出来的吗?
应该跟电容的关系不大,你好好来看一下5V_IN转5V_VCC这里,你可以试一下直接从5V_VCC此处输入5V电源看是否还有此现象
小编可以测试一下,5V_IN在5V_VCC上电瞬间,是不是有将5V_IN拉低的现象。后电源的电容过多过多可能导致前面电源的电压被拉低并持续一段时间,从而导致系统不稳定。
希望可以帮到小编
这两个USB接口没有接U盘,怎么理解上电时的负载电流变化加大?
USB 5V供电并一个100K左右电阻做负载试一试。
没有负载,并不代表没有电流。MOS打开的瞬间,电容是要充电的。
个人感觉你连接器附件的两个100uF电解电容,完全可以不要,换成<10uF的电容就完全可以了
3V3_VDDIO_AO不是通过5V_VCC变压出来的。
另外,我把5V_VCC_EN强制拉低后,上电开机,系统就能正常启动了。
一旦系统正常启动了,我再去掉5V_VCC_EN的强制拉低,拔了电再快速插上,也能正常启动;如果多等一段时间再上电,又开始重启了,多等一段时间是不是电容把电都放干净了?这又跟电压不稳有什么关系呢?
嗯,明天再测测看,今天先下班了。
嗯,明白了。
奇怪的是,我手里还有的板子就压根连一次都没出现过这种问题,难不成还涉及电容的散布?
要是我,會比較想知道 5V_IN 打哪來的?
系統都發生重置(Reset),有可能連前面的電源都被拉下來了。
嗯,肯定是电源内阻太大,瞬间被拉下来了!
原本这个5V_VCC_EN是哪里来的?产生这个5V_VCC_EN的线路和5V_VCC有关联吗?
用示波器测试一下 Q401 asm2307 三个极电压应该就知道问题了
这个电路从根本上就有问题吧?那个5V_EN是从MCU来的,而MCU又是5V_VCC供电?
