74HCT245问题,自动发送方波出来,求高人指点啊
管脚接法描述:DIR接地,OE接地,电源5V,从B到A,使用了B0,B1,B2,B3四个输入口,其他输入口悬空,输出口A0,A1,A2,A3,其他输出口悬空。
但是出现了很奇怪的问题,当我四个输入口(B0,B1,B2,B3)都悬空的时候,板子收到了信号,很奇怪,我用示波器观察了输出,竟然是个方波,我以为是悬空导致信号不稳定引起的,就给4个输入口都焊了个10K上拉电阻,把其他悬空的输入口也都接地了。
但是很奇怪,但是接收端还是收到乱码,而输入除了上拉,没有接任何信号进来,不过示波器上并没有看出来有波形,但是拆掉芯片,直接把通道两端焊连通的话,接收端是正常的。感觉很奇怪。
不知道哪位高人遇到过这种问题,不吝赐教一下。
我提几个我的个人看法哈
1.你的文字相当没条理,没人喜欢这么看的
2.学工科的,学电子的,没几个喜欢看文字的,你说了半天 不如上个电路清晰
3.你是在问问题,关于用到的芯片的datasheet最好上传,没有几个人为了你的问题还满世界去找datasheet的
4.对于你做的实验,最好做个表格,测试条件是什么?测试结果是什么。这样一目了然。
我们也经常用244和245类的芯片,没碰到小编这样奇怪的问题!
大师级的点评,非常中肯!
不好意思,发帖的时候,用的电脑没有装画图的软件,没有办法打开图片,截图,我附上图片了,望高人指点。
OUT1~OUT4,总是有信号出来,不知道是什么情况。不知道我这样接法是否正确,芯片都是NXP的

兄弟们,图有了,大家能否给点意见,指点指点。
今天我又焊了一块板,搞了块新的245,用上了,开始没的问题,手一摸输入口,信号出来了,然后这信号就一直有了,该不会是静电毁了芯片导致的吧。还是在下手上电压太高。
我发表下意见,我觉得245的B4--B7在没有使用的情况下还是加下拉电阻接地的好,不然可能有影响的。
你的方波的频率是多少呢,跟那个部分接近?
接近我传输信号的频率,难道是串扰?
试过直接接地了,还是不行,现在发现貌似是串扰,有很长的平行走线
有试过降频吗,可以试试别的频率的结果
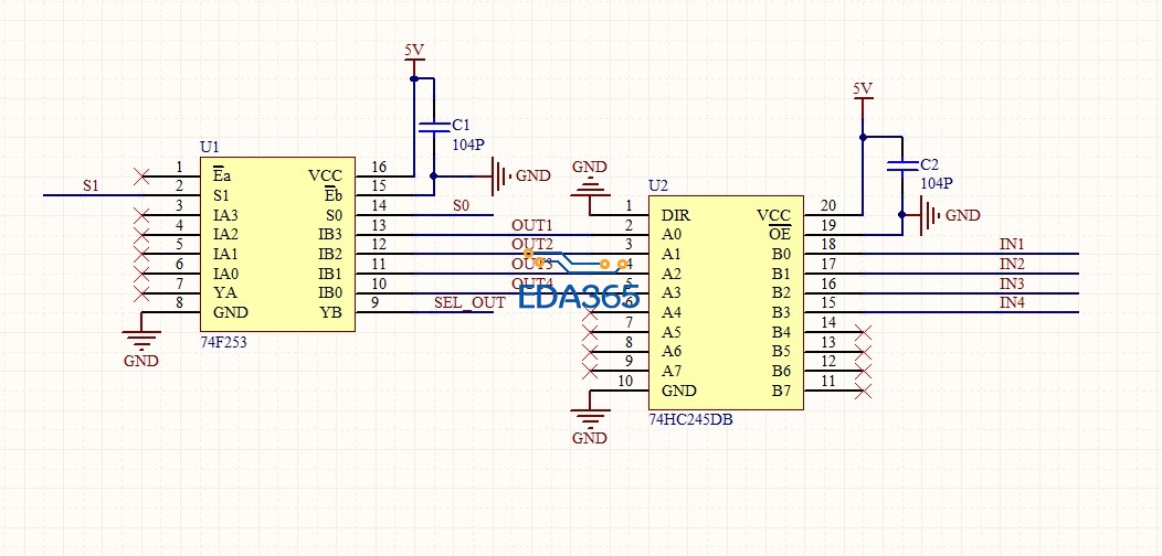
我看了245规格书,你的问题是逻辑错误,你的信号是253到245的,这样245的DIR脚要接高才是A到B。请看下图
首先,你应该确认下,不用的管脚像这种CMOS管,压控形器件,无需电流即可控,应该拉死。
其次,如果输入都拉死,还有输出,那真要逆天,这种情况基本不会出现。
最后,我严重怀疑你测量的准确性。
另外,作为硬件工程师,定位问题,首先要把现象描述清楚,不然谁也无法进行分析。
那个管脚接反确实是错了,不过我有割板重接过,通路是没有问题的。
