用LM358做比较器!-输入大于+输入近1V才输出0?
时间:10-02
整理:3721RD
点击:
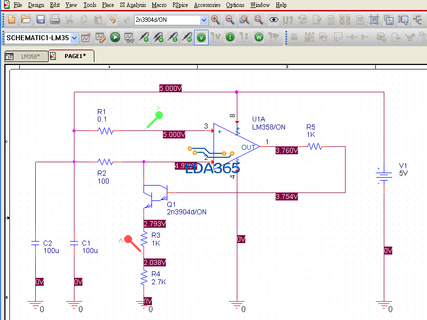
如图!将Q30拆了之后将3脚电压降到4.3V左右1脚才输出0!求解。
5V_1A测得电压5.36V!
5V_1A测得电压5.36V!

最左边接入5.36V! 在线求解、、
求解 。求解 。我怀疑是不是供电电压低了影响了输入信号!
求回复啊!给点意见也好啊!
这图都没看出,哪儿和哪儿比较呢,呵呵,我太水了
电路看上去怪怪的,貌似原理有问题,运放特性不是V-=V+?。坐等高手解释
不好意思!忘了写了!5V 1A对地处接一负载、
仿真一下看看結果。
忘光啦,不会分析啦。
不过有个问题,LM358好像不是比较器吧。
把图整理规范 再传一次吧
谢谢!如果把-2仿真图0.1R到正输入之间对地接1A或更大的负载!那正输入电压是不是应该是四点几V那就是输出0!但是我测得
+输入要低于4V左右才输出0啊!-1图接三极管原理图本身我感觉有点问题!所以我都是拆了三极管测的!
是运放!当比较器用!
谢谢!我测得时候输出是不接的!当input+=input-时、output=4.2V
如楼上仿真图1 绿色表笔输出5V接1A、1.5A负载!输出应该是0!我的图跟LS仿真图正负输入相反!我要求是初始为0!接1A时输出1,如图拆掉三极管后R190直接接到+输入拉低+输入电压!
