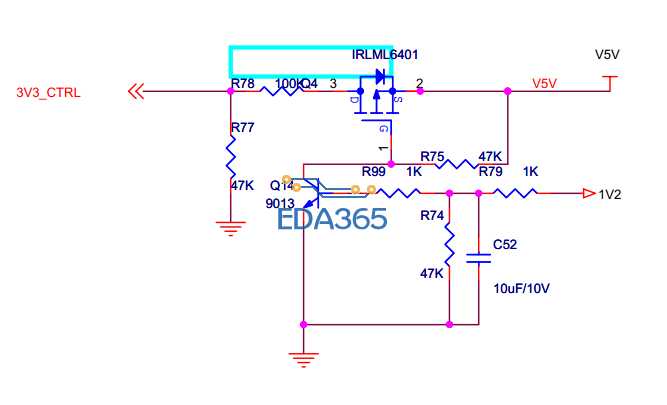
大家帮忙分析这个电路
时间:10-02
整理:3721RD
点击:
在这个电路中为什么隔段时间就会烧坏三极管呢?希望高手帮忙分析下。谢谢!

怎么大家找不出问题吗?产品过一两个月就会出现这个问题,找不出原因。期待高手!
可能是你的三极管功率小了,换一个大电流的三极管或者更换大的封装
R75换成1M的
这个电路真强,直接电阻降压。纳闷既然电阻降压为什么还要加MOS管呢?
这个电路问题在于 容易工作在放大区,导致烧毁三极管。
这个要不想烧三极管办法有, 不用提高电阻。 直接将1。2V 基极升压到5V 保证肯定不烧。
这个电路用在什么上的?如果是特殊应用,我没话说。
但正常来说,这个设计问题太大了,像高中生设计的电路。
直接电阻降压。纳闷既然电阻降压为什么还要加MOS管呢?
这个电路问题在于 容易工作在放大区,导致烧毁三极管。
这个要不想烧三极管办法有, 不用提高电阻。 直接将1。2V 基极升压到5V 保证肯定不烧。
芯片上电次序.1.2V先上电,然后控制3.3V上电.在9013与G极间串一个电阻,在G极对地加一电容。
猜的没错是个电平转换电路吧,可以检查下是否是9013饱和过深引起的,可以尝试将R99改为390K,或者减小R74的值,使9013退出深饱和为好
应该在R75到9013的集电极再增加一个电阻
多谢大家指点了。
我这个电路是1.2V先上电然后控制3.3v上电的。
这个电路原理上应该没什么问题,不过确实可以把R75的阻值再调大点!
R99一定要大一些,三极管b级的电流一般都是u级
电路没什么问题,看看工厂的漏电,ESD和焊接曲线
主要还是考虑换供应商,或换型号
