咨询一个运放LM124W的问题,有没有用过,或者了解的朋友?着急。
时间:10-02
整理:3721RD
点击:
咨询一下LM124W芯片的问题,有没有用过,或者了解的朋友?
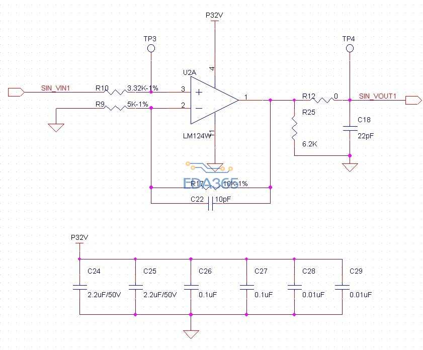
打算使用LM124芯片,输入信号为0-10V,通过同相放大,使输出信号电压为0-30V,供电电压为+32V。芯片可以单电源供电,最大+32V;也可以双电源工作,最大+/-16V。因为我的供电为+32V,已经达到了芯片对供电要求的最大值,其输出还能否正常,我觉得难以保证;此外,电流达到最大输入电流50mA时,芯片会不会有烧毁的危险,也比较担心。
通过仿真软件仿真,输出可以达到30V。
请问:
1、LM124W的实际输出是否可以达到30V?
2、由于供电为+32V,输出为0-30V信号,输出电流10mA,此时芯片会不会被烧毁?是否需要加过压保护二极管在输出端?
设计的电路如下:

谢谢。
打算使用LM124芯片,输入信号为0-10V,通过同相放大,使输出信号电压为0-30V,供电电压为+32V。芯片可以单电源供电,最大+32V;也可以双电源工作,最大+/-16V。因为我的供电为+32V,已经达到了芯片对供电要求的最大值,其输出还能否正常,我觉得难以保证;此外,电流达到最大输入电流50mA时,芯片会不会有烧毁的危险,也比较担心。
通过仿真软件仿真,输出可以达到30V。
请问:
1、LM124W的实际输出是否可以达到30V?
2、由于供电为+32V,输出为0-30V信号,输出电流10mA,此时芯片会不会被烧毁?是否需要加过压保护二极管在输出端?
设计的电路如下:

谢谢。
