MOS管 的漏极和源极反向用
时间:10-02
整理:3721RD
点击:
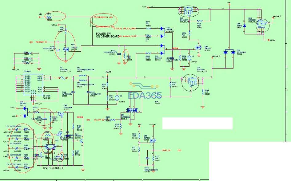
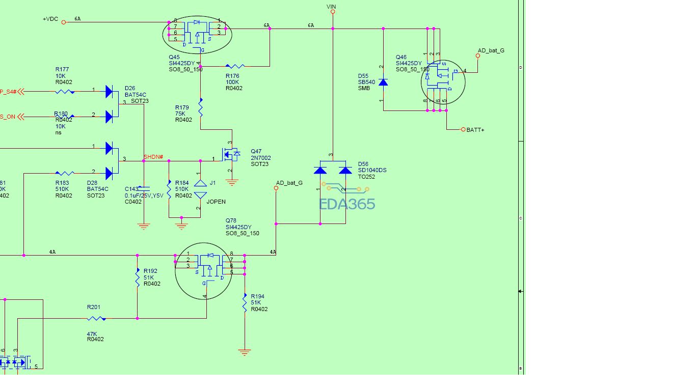
在笔记本的电池供电电路中,右上交的MOS管 的漏极和源极反向用,起到隔离作用,我想问一下MOS管 的漏极和源极反向用有什么说法吗? 
这个好像没有反向用吧?你这电路不全,大概猜测:
1.有电源输入的时候,通过控制AD_BAT_G拉低,Q46导通,由VIN给VBAT充电;
2.无电源输入的时候,通过控制AD_BAT_G拉高,Q46截止,D55正向导通,由VBAT给系统VIN供电。
不过感觉有点奇怪,不清楚VIN和VBAT具体电压如何。因为一般DC IN都是5V的,VBAT是3.7V的,很少会直接这么充电,一般是用充电IC来完成的。
至于你说的漏极和源极反向用,我个人理解是没什么关系,因为MOS是电压关断型器件,不像三极管,有方向。很多时候正向或者反向用,应该是考虑到截止状态下MOS的寄生二极管的导通方向问题。
无电源输入的时候,通过控制AD_BAT_G拉高,Q46截止,D55正向导通,由VBAT给系统VIN供电
我觉得是: 无电源输入的时候,AD_BAT_G电压小于源端电压,Q46导通,D55刚开始的时候正向导通,不过MOS管导通后D55正向截止,,主要电流还是走MOS管, MOS管中的二极管也截止,由VBAT给系统VIN供电。不知道我理解的对不,请大家帮忙
