求助:怎么得到5V5A输入? 越简单便宜越好
时间:10-02
整理:3721RD
点击:
如题,例如LDO或者DC-DC开关电源,求此电路图或方案,越便宜越好
沒說輸入壓(或是輸入範圍),怎麼知道要如何做啊? 要升壓或是降壓啊?
是3.7V? 是DC6V? 是DC12V? 是DC24V? 是AC220V?
都可以啊 只要能得到5V5A,怎么方便怎么取,谢谢啦
小编很是奇葩啊
怎么啦 小弟不才 求指教
什么约束条件都没有,别人怎么给你提供解决方法?
就好像你问一句,从北京去上海咋走?想快的话坐飞机高铁,想稳的坐火车,喜欢自在的就自己开车,省钱的就走路,喜欢浪漫的可以坐船……懂了吗?方法很多,但你要说清楚。
2楼小编也是这个意思
这位兄台很强悍!需要向你学习啊!
感觉小编应该是接市电过来吧!要不买别的电源也要钱呀!
这位兄台很强悍!需要向你学习啊!
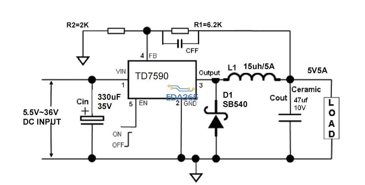
终于找到一款TD7590可以实现

