求高手指导一个电路
时间:10-02
整理:3721RD
点击:
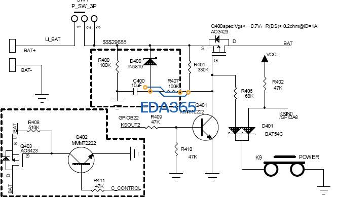
这是个硬开关闭合自动开机电路,我不理解小虚线框里面那部分电路的作用,特别是哪个二极管

虚线框内那颗肖特基二极管的作用应该是MOS管AO3423 g-s极间电荷释放和电压嵌位,主要目的是保护MOS管。
虚线框内那颗肖特基二极管的作用应该是MOS管AO3423 g-s极间电荷释放和电压嵌位,主要目的是保护MOS管。
钳位的话电容不应该在那里吧,我认为是一个硬开关闭合自动开机电路,在开关闭合的时候,那个电容会充电,从而有了充电电流,而且电容比较大充电的时间也大,这样在Mos管得源极和栅极就有了电位差,从而管子导通,就开机了,但感觉这机子会用power键关不死,因为按下power键的时候检测口检测到低电平,就让那个三极管截止,这个时候mos管也截止了,但mos管截止以后,电容又会被充电,又会自动开机,我这种分析里面没有用到二极管和R400的那个电阻,请指点下我分析的错误!
看错了,这颗二极管的作用应该是:10UF电容的快速放电通道,这样确实可以实现快速加电开机的功能。
不好意思,呵呵,没看仔细!
另外关于关不死系统的问题,这个电路确实存在这个问题(因为按键后电容会再次充电可能导致重新开机的情况),想到一个解决方法:可以将电阻R407换成肖特基二极管,二极管负极接10UF电容、正极接MOS管g极,这样按键时MOS管g极为低电平,由于新加的肖特基二极管的隔离作用使10UF电容上的电荷无法释放,这样就能避免按键关机后电容又充电导致重新开机的情况发生。小编可以试一下!
