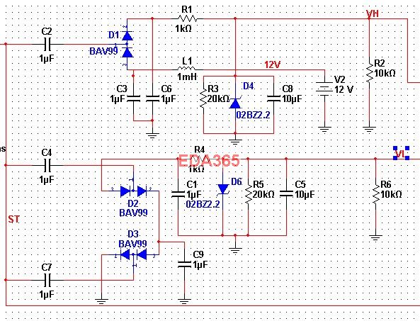
各位大侠,可否帮我分析以下电路,谢谢
时间:10-02
整理:3721RD
点击:


ST 是不是脉宽调制讯号?如果是的话,这应该是电荷泵的电路。VH 输出比12V高的电压,VL输出负电压。
倍压整流
比较笨,不太看得出来,呵呵!
有没有对此电路清楚的,可否解释一下


ST 是不是脉宽调制讯号?如果是的话,这应该是电荷泵的电路。VH 输出比12V高的电压,VL输出负电压。
倍压整流
比较笨,不太看得出来,呵呵!
有没有对此电路清楚的,可否解释一下