求教HR911105A和DM9000通信问题
时间:10-02
整理:3721RD
点击:
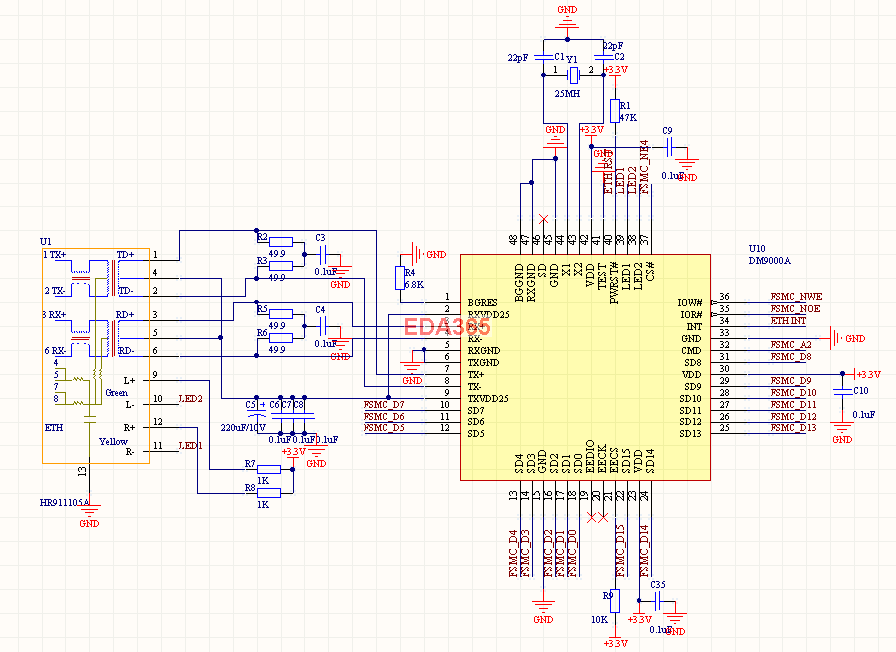
这是原理图,插入网线的时候没反应。前来求教
(1)軟件有沒有正確的運行?
(2)加一個100歐姆於RJ-45的 TX+ 和 TX- 或是 RX+ 和 RX-,看看有無 link pulse ?
提醒一下DM9000A一定要用007版本的,如果买到004版本就high大了。原厂跟我说过004版有bug。
TX+ 和 TX加了个100欧的电阻还是行不通
头一次接触这玩意,弄了好久也没弄明白
检查一下驱动吧。估计驱动出问题的可能性比较大。实在不行就找DAVICOM的代理问问,他们还是挺热情的。
能用了,把那个21脚接3.3V的电阻给去了,软件也有问题,改一下就好了。
最近正好在学习……
