求教DC-DC转换电路TPS43000问题
时间:10-02
整理:3721RD
点击:
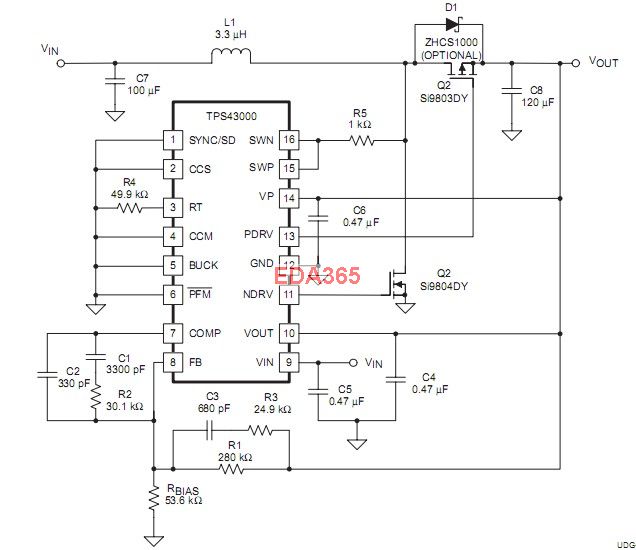
最近在用TPS43000中的boost电路完成输入3.7V,输出5V,3.5A。资料中典型应用电路的boost电路输出5V,电流为1A。

我按照上边的图做了个电路,只是更换可以承受5.8A,4.7uH的电感,根据公式
,计算得到Iout=2.8A。实际测出来的输出电流2.5A左右。在电感值不变的情况下,如果要得到Iout=4A输出电流,电感就要承受电流7.8A。但我试了一下,输出电流没有达到3.5A。必须提高输入电压才可以达到。这是什么原因?有谁使用这款芯片的,请指教一下。

我按照上边的图做了个电路,只是更换可以承受5.8A,4.7uH的电感,根据公式
,计算得到Iout=2.8A。实际测出来的输出电流2.5A左右。在电感值不变的情况下,如果要得到Iout=4A输出电流,电感就要承受电流7.8A。但我试了一下,输出电流没有达到3.5A。必须提高输入电压才可以达到。这是什么原因?有谁使用这款芯片的,请指教一下。求指教
