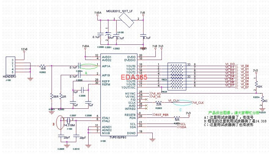
监控器不出图像 IC是TVP5150
时间:10-02
整理:3721RD
点击:
RT 监控器不出图像 IC是TVP5150
8脚的reset正常吗?
56R 那个电阻我用的是75R,可以正常工作。
测试vs,hs是否有信号?
IIC的地址配置是否对?
回复 yl_ha 的帖子
我用试波器测了一下,数据线D0-D7都是高电平(D7是3.3V 其他D0-D6是2.8V),没有信号。
我看了别的好了的产品的5150,D7刚开始是3.3V 过了十几秒就是1.7V了,
是不是我的TVP5150驱动没加载呀?因为我看到D0-D7都没信号出来。
I2C怎么配置呀? VS HS我的产品是断开的,
回复 salseguo 的帖子
rest是正常的高电平
vs,hs不用都行。有656信号就可以了
没有图像一般重点查下如下:电源,时钟(工作时钟以及656输出的时钟),I2C通讯,复位
此外还要检查下焊接有无虚焊、假焊。
iic你可以读它的寄存器地址值,看能否读得到
IIC地址
R2034=10K,R2033=NULL,IIC地址=OXba
R2034=NULL,R2033=10K,IIC地址=OXb8
检测一下程序吧
问题解决了吗
用示波器量一下第9脚的频率
关于TVP5150调试,可以加QQ761227397,相互探讨。
