微波EDA网,见证研发工程师的成长!
首页 > 研发问答 > 硬件电路设计 > 硬件电路设计讨论 > 大哥,帮忙看下这电路有问题没

大哥,帮忙看下这电路有问题没

时间:10-02 整理:3721RD 点击:

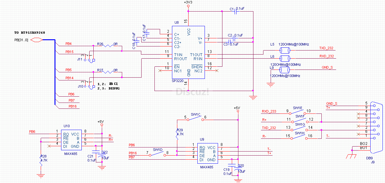
DB9接口,2.3接RS232,1.9接RS485,通过拨码开关还可以选择422.422部分由2片MAX485组成,接到SAM9260的UART0,1口。对接口不太熟,各位帮忙看看,指点下,谢谢!

Copyright © 2017-2020 微波EDA网 版权所有

网站地图

Top