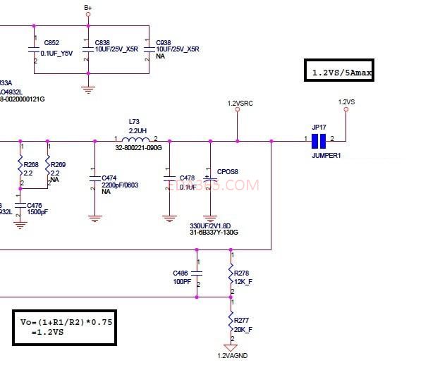
如图黑色方框中的计算公式?
时间:10-02
整理:3721RD
点击:
如题方框中0.75这个数值是怎么来的?另R278与R277这两颗电阻式如何选值的?
谢谢,新手望高手指教!
谢谢,新手望高手指教!
0.75是指的是R277和R278之间那个点的电压
这两个电阻的值可以通过框中的公式算出来
0.75V是你的control ic内的比较电压
用来控制Vo
可先固定选用R277
在透过公式计算R278即可
你若不清楚,可以找一下相同頁面內的IC,它的datasheet,應該是FB(feedback)這個訊號,你就會更清楚了
Ps:有些IC不是FB訊號名稱所以你可以直接找這兩顆零件對應過去的那個Pin腳訊號即可.
受教了,谢谢楼上几位!
