请斑竹帮忙解释这个问题。上个楼主太坏了,自己懂了就跑了。
时间:10-02
整理:3721RD
点击:
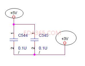
如下图所示为电脑主板一小部分:
1、为什么在电源+5V与+3V之间要跨接两个0603的小电容c544 和c545?
2、右图VCCM是直流电压,U_MAA[0:2]是一些到CPU的地址线,但中间为什么会是电容C164 C158。?
请问此种电路设计有什么用意,谢谢
1、为什么在电源+5V与+3V之间要跨接两个0603的小电容c544 和c545?
2、右图VCCM是直流电压,U_MAA[0:2]是一些到CPU的地址线,但中间为什么会是电容C164 C158。?
请问此种电路设计有什么用意,谢谢
1:这种设计,比较少见,我个人有2种见解,一是提供5V和3V之间的交流回路,仅仅是一个通道,因为无法预计共模电流的路径,可能会减少EMI,另外一种是5V器件和3V器件有通信关系,通过电容相连,这样可以保证这个电平之间能够保证一定的平衡,电容2端的电压不会突变,这样在传输数据中,不会因为判决电平变化,而产生误码。
2地址线拉电容到电源和地址线拉电容到地(地和电源相对于交流信号阻抗都是0),效果基本是一样的,就是减少信号的高次谐波,减少EMI辐射。不过常见的还是对地接电容。
谢谢斑竹!
