谁有网口的原理图啊?!有的麻烦发个上来!
时间:10-02
整理:3721RD
点击:
谁有网口的原理图啊?!有的麻烦发个上来!
你要网络插座的封装还是网口的phy的最小系统?
2# kellerman
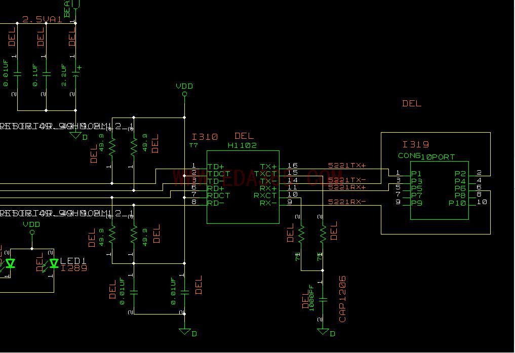
最小系统!
现在我这里已经自己做了一个,但是有问题,再传输小的数据(速率比较第<1M时),没有什么问题,但是等数据上G,传输速率10M-100M的时候就会出现连接中断
你看看你变压器选择上有没有问题,以及相关电路,要不传上来看看
可能是走线的问题,要按照差分线的规则走线。
我做sata板时也遇到类似的问题。
看看吧
我做过8139c的和8100的方案,走线要求只要平行等长,阻抗控制在规定范围就可以了,这些要求很容易达到,像你这个情况有几种可能:1网络芯片的EEPROM配置可能不很正确,如配置成10M网络了什么的。2量一下变压器两边的差分信号,有较好的轮廓,没有大的过冲什么的,就可以证明信号没问题
做一下标准的ethernet 测试
看一下眼图是不是可以过
还有差分电压
等等
用的啥PHY芯片?
怎么看不了附件
