有人用过HIN213(串口电压转换芯片类似MAX223)吗?有用过的进来聊下
时间:10-02
整理:3721RD
点击:
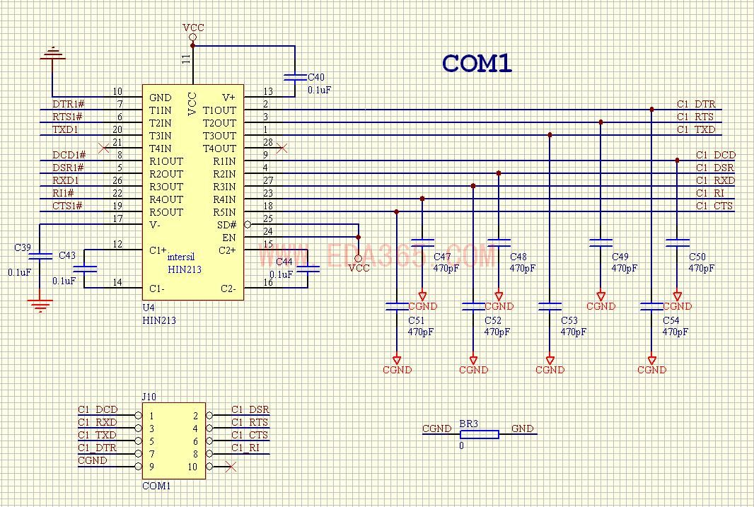
有人用过HIN213吗?我正在调试一个串口部分的电路!但是感觉很奇怪不知道怎么解决了!向大家求助下!希望大家多多帮助!原理图如下:
和大家说说现象,在平时单发或是单接受的情况下,没有问题,但是在对发(全双工模式)时会出现接受死机,发送正常的现象不知道大家有没有遇到过
和大家说说现象,在平时单发或是单接受的情况下,没有问题,但是在对发(全双工模式)时会出现接受死机,发送正常的现象不知道大家有没有遇到过
没看出问题,等待答案!
问题已解决!
怎么解决的,分享下!
