进来看看,有关电源管理方面的电路
时间:10-02
整理:3721RD
点击:
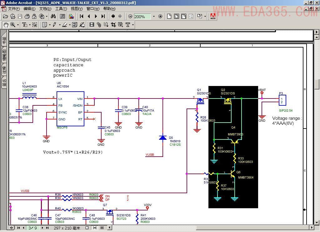
如图所示,请问黑色部分的电路是不是多余的,或者说那两个MOS管是不是多了一个啊?
谢谢,如果可以请高手讲一下这个电路的具体作用.(本人菜鸟)
谢谢,如果可以请高手讲一下这个电路的具体作用.(本人菜鸟)
不可以删除其中一个,我个人觉得2个mos管作用一样,开关控制,但是两者的开关条件不完全一致,所以就不能删除其中一个。这两个mos管就像是两个串联的开关,只是什么时候开启一个和另外一个,两个mos管连接的开关作用就像是逻辑运算的与门差不多。
你的电路图上,管子是典型的开关控制作用,由于开启时间不同,所以采用不同的信号使之导通。
还是不明白?能详细点吗
不知道你这个电路是不是成熟的电路?
两个mos管应该各自并个跟它导通方向相反的二极管
[ 本帖最后由 panhaojie 于 2008-12-22 10:54 编辑 ]
要回复才能看到图.
看看
这里其实是一个逻辑电路,画一个真值表就看出来了
输入 输出
VUSB VBAT Q1 Q2
+ - 关断 不定
+ + 关断 关断
- + 导通 导通
再结合两个MOSFET的参数就可以判断了,以下是资料地址
http://www.alldatasheet.com/data ... VISAY/SI2301DS.html
如果查了资料就知道六楼所说的二极管已经集成在MOSFET内部了
