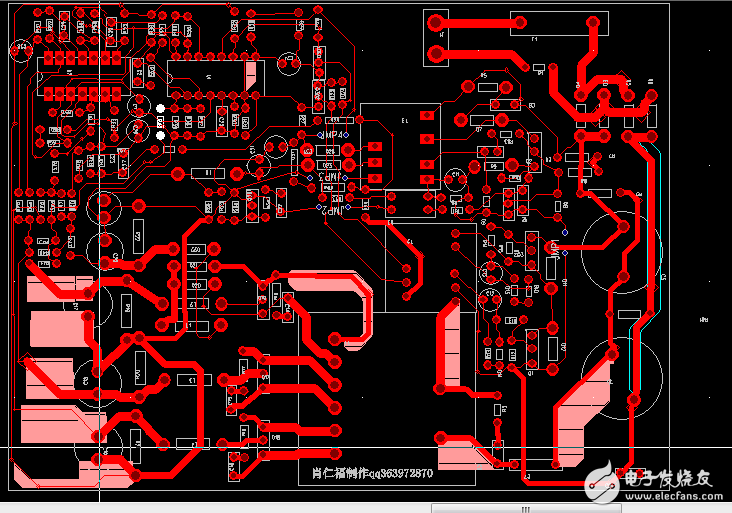
新手画的ATX电源板,请大师指点
时间:10-02
整理:3721RD
点击:
新手画的ATX电源板,请大师指点,,

各位见笑,看过为什么不留下一句半字你的金玉良言
看布局还是什么,还没有完成吧!输入安规距离是否考虑。不完整的东西没办法看
谢谢小编分享好资料,先收藏了,方便学习交流,我正在收集这方面资料。
也在学习,不知道何时能做到这样的板子
下载来看看出货
