求大神,有哪位大神知道这有哈作用
时间:10-02
整理:3721RD
点击:
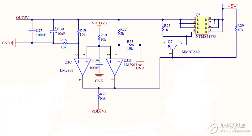
求大神,有哪位帮分析下这个电路,比较器干嘛用的?

应该是窗口比较器,主要控制MOS管什么电平输出
看这个应该是过欠压保护电路,当电压低于3.96V或者电压高于6.6V时,Q7会截止导通,这时候因为VGS=0,所以MOS管不会对外输出电压
同意楼上的----------
同意
