新手求教一个兼容12v 和 5V 的问题。
时间:10-02
整理:3721RD
点击:
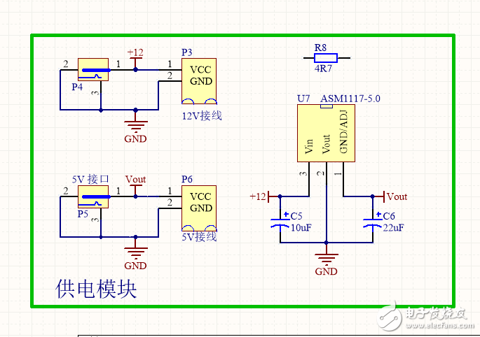
新手刚学画图求教一个问题:希望板子上可以有12V和5V的电源接入口。如果电源是12V,通过ams1117-5.0出来5V的Vout给单片机供电;如果电源直接是5V,就直接接Vout给单片机供电。这样画有没有什么错误?
还有那个4R7的电阻,有人说是防止短路烧单片机,那么该怎么借?

第二张是应用图:
还有那个4R7的电阻,有人说是防止短路烧单片机,那么该怎么借?

能用一个排针,然后用跳线帽选择输入电源
有大神赐教吗?
有没有具体的图 想不出.. 谢谢
这样可以吗?

这个样子感觉可以的
谢谢 已经改好了
不错 一起学习了
其实你可以用MOS管 搭建一个自动切换电路
谢谢 搜一下资料学习学习
兼容12V或5V输入电源完全可以公用一个输入端啊,就是要添加一个使能开关罢了。
多谢分享,收藏了。
多谢分享,收藏了。
貌似你接的R8有问题呀?
求请教...我请教的是用来防止短路烧掉单片机。MCU_VDD给单片机供电。
现在还有一个问题。按照电路图链接稳压模块,一上电就烧了AMS1117.(用的开关电源供电,12V 和5V进来都烧.)
R8接4R7在VCC跟GND之间?先别说这个4R7用10W电阻都会发热很大,具体有什么作用?
我请教的人说加个4R7,怕短路把单片机烧了。
貌似你画得DC插座有问题!
第一张是封装引脚图:
第二张是应用图:
