请教各位专家电路问题
时间:10-02
整理:3721RD
点击:
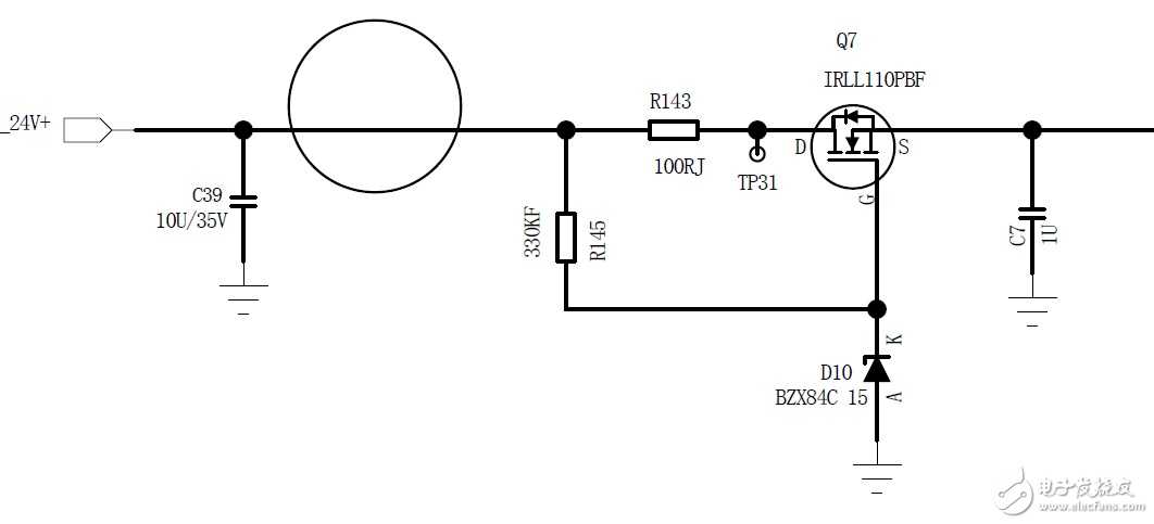
如下所示电路,输入24V电压,电容C7两端电压是多少?
请讲解一下产生这个电压的原理。
请讲解一下产生这个电压的原理。

空载时,输出电压为24V。
PMOS管,栅极电位下拉约9v,即24 - 15 = 9V,PMOS管导通了。
有载时,输出电压 = 24V - 负载电流在R143上的压降。(忽略MOS管的导通压降)
15V的稳压管,将MOS管的栅极电位下拉幅度限制在9V(24 - 15 = 9V),即漏栅两极之间电压不超过10V,起到保护作用。
就这些了。
一楼已经解释的很详细了,我就不发表意见了啊。
C7输出电压RL与R134的分压,视负载而定。若R134改为10R,负载为100R,则输出20V左右。直接用万用表测试为24V左右。
上面大家都是正解
是N型场效应管管吧?
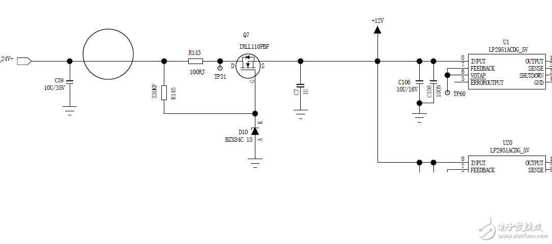
后面接的是一个DCDC转换器
实际的图是这样,也就是后面产生12V的电压,如何解释这个原理呢?

这个是实际电路图,应该是12V电压,请大神解释一下

哎呀,你就不能把想说的话一次说完吗?!
我的异常伟大的小编啊!
请大神解释一下啊,12V咋产生的

哈哈,不好意思啊。
本来想看看大家伙对后面产生多大的电压进行分析,先给出答案不好
顶起,帖子不能沉啊
经过仿真发现,如果R143的阻值高于负载的电阻值的话,那么Vo=Vi*RL/(RL+R143)。
稳压管电压减去GS导通电压就是输出电压了。
我用TINA仿真,发现仿真结果与实际测量有出入
这个结论感觉比较符合实际,实际输出12V比较稳定,但从原理图上看,输出电压应该与负载电流在R143上的分压有关吧。
R143有降低MOS管功耗的作用,稳压值不变的。
如果满意请采纳,谢谢
百度BZX84C15, 再分析一下电路。
