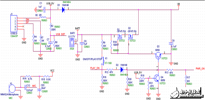
USB供电,隔离?
时间:10-02
整理:3721RD
点击:
求大神帮忙分析一下这个电路,以及这是用在什么地方的?

小编从哪搞的线路 这个看似是个话筒线路
应该是USB供电线路(自己也不太确定),但是从USB-5V到VB用的是1N4148,感觉电流不够啊
那个驻极式话筒是搞什么的
不懂哦
长按K1并将pwr-on置1开启电池供电
检测playon端口,短按K1 ,play或stop,长按k1,将pwr-on置o,切断电池供电
usb-5v接上5v时自动切断电池供电,
那么这个线路图小编是从何得来的
网上看到的
长按和短按,电路中怎么区分呢
这个还是上传全图吧
木有啊
对此表示无能为力 期待大神吧
